第5章 规则对复杂性还适用吗?¶
作为线性世界观以及可量化、“可建模”作战方式的思想继承者,我们最初的倾向是将效果导向方法(Effects-Based Approach)的评估、规划与执行等“操作指南”视为另一个——尽管可能更为复杂——线性规划问题,只需配备一本合适的“操作手册”(cookbook)即可应对。事实上,迄今为止关于效果导向概念实施的大量讨论,都相当直接地聚焦于试图定义一套效果导向规划流程的操作手册以及相应的信息网络架构。然而必须明确的是,效果导向方法所提出的是一项复杂挑战,它不仅远超任何“操作指南”所能解决的范畴,而且根本不存在、也永远不可能存在一本真正意义上的“操作手册”。事实上,在许多方面,“操作手册”这一理念本身恰恰与应对复杂性所需的方法背道而驰。操作手册预设了一种基本的线性关系:相同的配料每次都会产生相同的结果,整体等于部分之和,输出与输入成比例,烤箱中每次出炉的都会是同样的蛋糕。而我们在效果导向行动(Effects-Based Endeavors)中试图应对的,却是一个以人类意志与认知为中心的动态问题:我们无法获知全部“配料”,整体可能远大于(或小于)部分之和,且永远无法完全确定烤箱中最终会出现什么。这一困境在伊拉克和阿富汗的实际作战行动以及行动-反应循环(Action-Reaction Cycle)的复杂性中表现得尤为明显。所涉复杂性几乎排除了“操作手册式解决方案”的可能性,至多只能让我们对一组最可能产生的效果与结果进行边界界定。
5.1 评估、规划与执行¶
我们在探索效果导向作战(Effects-Based Operations, EBO)“操作指南”时所面临的挑战,在于将前几章讨论的行动-反应过程及问题集,转化为可在“战斗节奏”(speed of battle)下应用于现实世界决策的评估、规划与执行流程。\({ }^{154}\) 这些任务本身并非谜题。我们在传统的基于消耗的作战(Attrition-Based Operations)中已相当熟练地掌握其成功实施方法。但这种成功至少部分源于所涉及的传统国家间冲突行动相对具有线性特征,且至少在表层上易于进行熟悉的还原论分析。在“9·11”事件后的世界中,竞争与冲突所涉及的复杂人文维度与举国之力(Whole-of-Nation)维度已成为核心,成功的定义也更多转向心理层面而非物理层面。这意味着该流程同样反映了行动-反应循环的基本步骤:规划周期的评估阶段体现意识创建(Awareness Creation)与意义建构(Sensemaking)功能,规划阶段体现决策过程,执行阶段体现行动功能,而社会影响因素则贯穿始终(见图23)。

图23. 规划/行动-反应循环
\({ }^{154}\) 美国联合部队司令部(U.S. Joint Forces Command)定义了第四项功能“适应”(adapting),以反映需将敌方反应纳入考量的必要性。在本研究中,该适应功能将被视为整个循环的有机组成部分。
由于这些行动最终旨在塑造复杂适应系统(Complex Adaptive Systems)多层次体系中的交互关系,对其评估、规划与执行的任何方法都必须考虑若干复杂性经验法则:
-
交互将包括: a. 同一层次上同类行动者之间的交互,例如相互对抗的战术单位或战役级指挥部; b. 同一层次上其他领域中同类行动者之间的交互,包括友方、敌方与中立方,以及外交、经济、政治、军事领域与媒体、国际组织及非政府组织行动者之间的交互;以及 c. 系统之系统(System of Systems)中连续层次行动者之间的交互:战术层、战役层、军事战略层、地缘战略层(Geo-Strategic),或群体、组织、社区、社会乃至国际层级。
-
任何行动或交互都无法完全脱离其他层次或其他领域中的其他交互而孤立存在。
-
交互系统及其组成子系统将自组织并演化,因此任何行动都不会两次产生完全相同的效果。
-
任何行动都可能产生不成比例且潜在破坏稳定的效果,且: a. 此类效果可能以意想不到的方式在整个多层次复杂适应系统体系中产生连锁反弹(ricochet);以及 b. 这些反弹有可能推动一个或多个系统滑向混沌状态。
-
交互不存在明确的起点或终点。
除上述经验法则外,还需补充第六条法则,即阿什比必要多样性定律(Ashby's Law of Requisite Variety)的变体:随着系统之系统任一层次或跨层次所涉行动者数量的增加,我们可能面临的潜在结果数量以及威胁或刺激的多样性也将相应增加。反之,我们自身行动者与能力的多样性越高,应对多样化且不断变化的挑战的成功几率就越大。
正如对生命系统模型(Living Systems Model)的反复援引所表明的,这些规则集不仅限于效果导向作战方法,而是我们国际安全环境的固有特征,影响着所有军事行动及所有举国之力行动。效果导向方法所提供的可能性在于:利用复杂性来塑造友方、敌方与中立方的行为。然而,要实现这一点,我们必须在多层次、多交互领域中综合考量预期行动与效果,以及这些预期行动可能在所有层次与领域中引发的额外效果与反应的潜在级联(cascade)。这也意味着必须认识到:在任何此类复杂交互中,我们永远无法掌握完整信息,也无法精确预测将发生什么。
5.2 将效果导向方法(Effects-Based Approach)置于具体情境中¶
通过三个差异化的实例,我们可以初步了解前一章所讨论的通用要素如何转化为评估、规划与执行流程。第一个实例是一个相对基础的效果导向问题:村庄长老应对政府巡逻队的到来。第二个实例从非对称挑战者(Asymmetric Challenger)——“基地”组织(al Qaeda)的视角审视该问题。第三个实例则体现了一位参与危机响应行动的联合特遣部队(Joint Task Force)指挥官所采用的更为正式的流程。前两个实例描绘了可称为经典效果导向方法的图景,而后者则开始勾勒出在冲突全谱系(spectrum of conflict)现代军事行动中应用效果导向方法所面临的挑战维度。
5.2.1 村庄长老¶
在叛乱期间,村庄长老应对政府巡逻队接近时的反应中,可以观察到前几章讨论的所有要素——复杂性、行动-反应循环(Action-Reaction Cycle)以及规划流程。\({ }^{155}\) 长老必须应对多重观察者:政府、叛乱分子、周边村庄以及本村村民家庭。他的目标并非援助政府或叛乱势力,而是确保村庄不沦为争斗各方的战场。为此,他力求规划并执行“旨在塑造友方、敌方与中立方行为的协调行动集”——这正是一项效果导向行动(Effects-Based Operation)。
\({ }^{155}\) 本例反映了一种基于意义建构框架(sensemaking framework)的效果导向交互推演,该框架系笔者于1971至1972年间在越南湄公河三角洲地区,经与南越人员(包括情报对接人及一名投诚越共军官(Hoi Chanh))多次讨论后所构建。
评估(意识创建与意义建构)¶
在确定应采取何种行动时,长老的首要任务是评估局势,而为此他必须首先了解正在发生的情况。他固然希望提前获知巡逻队的到来,但同时也需要掌握关于该巡逻队及其动向的更多信息:巡逻队类型(例如徒步或乘坐装甲运兵车)、人数、装备、位置、速度、行进方向及行为举止。他对获取此类信息的渠道与方式已有一定认知(即其情报收集机制的能力及其任务指派能力)。尽管他可能不具备电子传感器,但或许能通过媒体(如关于叛乱袭击或政府攻势的广播报道)了解村庄外部的部分情况。更为重要的是,他拥有一张非正式的观察者网络,可能是田间劳作的村民,或是巡逻路线沿途其他村庄的朋友;同时,他对这些信息提供者的知识水平、可靠性及自利动机的差异亦有所了解。随后,他需在脑中或借助村庄非正式决策议事会,将所有信息进行整合与融合,以形成态势感知(Situational Awareness)。
为理解这一切,长老具备某些可观察的历史背景:以往巡逻队的性质如何、造访村庄的频率、变化模式以及叛乱分子的反应方式。借助这一常态基准,他可判断当前巡逻队是否符合既有模式,若不符合,则差异何在。他与其他村庄决策者可融入自身对当地局势与地形的认知,若时间允许,还可能从邻近村庄调动额外知识——所有这些均在其自身关于村庄内部、与政府及叛乱分子关系的心理模型(Mental Model)框架内进行。结合对政府与叛乱分子决策机制的一定理解(例如巡逻队与叛乱分子的隶属关系),他可评估可能的因果链,以解释巡逻队为何朝村庄行进,并推断其意图、巡逻队对当地力量平衡的影响,以及对村庄的短期与长期影响(例如叛乱分子对任何被视为合作行为的反应)。
规划(决策)¶
随后,长老可运用对局势的理解来评估可能的行动方案。为此,他必须将当前态势感知投射至一系列动态未来情境中:识别在当前交互及长期视角下,何种结果或各方行为对村庄最为有利或损害最小;并确定何种效果可能促成此类结果,以及他与村民可凭借有限能力采取哪些具体行动以达成该效果。选定行动方案后,他可能还需在村庄决策者中达成共识以推动实施,并将方案传达给参与执行的相关人员。
执行¶
在实施选定方案时,长老与村民必须确保巡逻队与叛乱分子观察到预期行为。部分工作涉及了解各目标观察者将如何感知与报告行动(例如村中哪些人向叛乱分子汇报),部分工作则意味着预判观察者所处的感知情境。长老很可能凭经验认识到,此类交互无法完全预先规划,巡逻队行为或叛乱分子地方代表的诸多方面均不可预测,村庄反应中亦必然存在他无法控制的环节。因此,即便在与巡逻队交互过程中,他也需根据需要进行适应性调整。相应地,他可能需要获取观察者反应的反馈,以便在尚有时间的情况下引导这些反应。交互结束后,长老可能希望获得反馈,例如可信顾问的印象,或政府与叛乱部队后续行动的观察结果。
社会影响¶
尽管上述流程以村庄长老的决策为中心进行描述,但现实是,其地位更接近共识构建者(Consensus Builder)而非指挥官,家族首领及其他有威望人士在此过程中均拥有发言权。换言之,尽管长老可能因其智慧与经验而受到尊重,但其实际决策仍受制于一系列社会影响因素,因而受大量隐性相互依存变量的约束,这些变量可能影响何种反应被视为可接受。
在此例中,村庄长老资源匮乏,且必须依托一种反映数十年演化形成的人际、家族及其他关系的共识驱动型结构开展工作。这些局限性在某种程度上被其关切范围主要局限于村庄周边区域所平衡:在此范围内,决策者所掌握的知识往往深入而全面,有限资源亦可集中部署,甚至可称具备相对信息优势。
5.2.2 非对称挑战者:“基地”组织(al Qaeda)¶
我们亦可推演效果导向规划与行动-反应循环(Action-Reaction Cycle)的相同基本步骤在“基地”组织等非对称挑战者(Asymmetric Challenger)案例中的表现形态。非对称挑战者的核心问题在于触发间接心理与物理效果的级联(Cascade),以塑造地区性乃至全球性大国的行为。此类期望终态(End-State)所涉范围与规模的扩展性,要求采用比村庄长老更为系统化的效果导向规划(Effects-Based Planning)方法,且其影响力在很大程度上依赖于突袭性或震撼性效果。
评估(意识创建与意义建构)¶
“9·11”袭击要求对目标及可能侦测并挫败行动的安全措施具备详尽认知。由于“基地”组织掌控袭击时机,亦可相应控制情报任务指派、收集与融合的节奏,从而为规划提供所需细节程度,并适应其情报收集资产(Collection Assets)的有限能力。这些资产大多为人力情报(Human Intelligence)与开源情报(Open Source Intelligence),部分为有机情报源(即由“基地”组织领导层直接指派任务),部分源自同情者提供的非有机情报源,另有部分信息可从互联网站点或媒体获取。对人力与开源情报的依赖在验证情报源的知识水平、可靠性以及信息整合与融合方面构成挑战;但通过将行动推迟至形成充分态势感知(Situational Awareness)后再实施,可在一定程度上缓解此类问题。
在“9·11”事件中,“基地”组织的意义建构(Sensemaking)方法同样得益于其对时机的掌控。融合后的数据与信息可与安全程序及目标的专家知识(例如本·拉登本人基于工程学估算认为世贸双塔将坍塌)相结合,形成可随规划推进而更新的情境化“作战净评估”(Operational Net Assessment)。该评估显然亦包含对美国心理模型(Mental Model)的判断:即如同以往恐怖劫机事件,乘客不会反抗;美国反应将仅限于无效的导弹打击;最重要的是,从长远看,美国及西方均无法承受心理消耗战(Psychological Attrition)的持久压力。\({ }^{156}\)
\({ }^{156}\) 显然,本·拉登本人将西方对伊斯兰世界的影响视为持续不断的政治、经济与文化效果级联,构成对伊斯兰教的攻击,所有穆斯林应以一切可能手段予以抵抗。 Lewis, From Babel to Dragomen. pp. 375-376.
此种主动创建的态势感知与意义建构,与“基地”组织在阿富汗及伊拉克应对联军行动时的反应形成鲜明对比。后者本质上是按军事架构组织的叛乱分子与正规军之间的冲突,时间成为关键要素;尽管人力情报网络的范围与规模看似可观,但对相对迟缓的人力与开源情报报告的依赖仍构成一定劣势。\({ }^{157}\) 此种劣势在托拉博拉(Tora Bora)防御战及美军强攻费卢杰(Fallujah)等准常规作战(Quasi-Conventional Operations)的快速战术交互循环中表现得尤为明显。然而,“基地”组织附属势力在一定程度上适应了这些局限。例如,扎卡维(al-Zarqawi)在伊拉克发动的人体炸弹(Suicide Bomber)袭击 campaign,便利用了叛乱分子在人力情报方面的感知优势,选择由恐怖分子自主决定时间与地点发起交战,且所需准备时间大幅缩短。\({ }^{158}\) 然而普遍规律依然成立:施加于“基地”组织意识创建结构的时间压力越大,所形成的态势感知就越可能呈现碎片化与滞后性。时间压力亦是意义建构的影响因素。可用于将信息编译为有意义数据库的时间与人力越少,或用于将信息与专家知识库整合、评估可被利用的对手心理模型、或探索可能产生特定级联的因果链的时间与人力越少,则态势感知质量越低,行动效果亦越可能不佳。
\({ }^{157}\) 据各方报告,此种优势在阿富汗并不显著,因联军成员拥有可追溯至苏联占领阿富汗时期行动所建立的联络网络与经验。在伊拉克,初期双方均未建立此类网络;但存在规模可观的逊尼派穆斯林社群及复兴党(Ba'ath)基础设施,同情扎卡维领导的当地附属组织事业,为其提供了持续至少占领前两年的明显优势。 Anonymous. Imperial Hubris. Washington: Brassey's. 2004. pp. 29-30.
\({ }^{158}\) 此类对知情人力情报源的依赖并非纯粹优势,因此类报告可能成为消耗性资产(Wasting Asset)。由于人力情报常基于特工渗透决策基础设施的能力,特工可能因叛乱行动反向暴露其身份,或因对事业的同情心减弱而遭受损耗。
规划(决策)¶
突袭行动与持续作战之间的二分法同样适用于规划/决策流程。显然,“9·11”袭击的规划涉及对美国将如何应对袭击及后续循环、以及更广泛的穆斯林世界将作何反应的“认知”进行广泛前瞻性推演。每次推演均需识别期望终态、可用能力,以及可能导向这些终态的行动、直接效果及间接效果级联。 “基地”组织的期望终态很可能围绕在战术层面造成最大程度的破坏与伤亡,以优化“震慑与敬畏”(Shock and Awe)效果,并在战役与战略层面触发物理与心理效果级联,从而塑造美国的军事、政治、外交与经济行为,并引发美国的过度反应,借此煽动针对西方的全面圣战(Jihad),作为使伊斯兰世界摆脱“大撒旦”(Great Satan)诱惑的手段。\({ }^{159}\) 该行动方案的潜在负面后果或效果级联可能导向何方,似乎未引起充分关注。事实上,其思维方式令人联想起早期法西斯主义者,他们通过宗教决定论(而非民族或种族决定论)的透镜,对美国及西方行为体进行刻板化认知并予以低估。规划者仅简单假定自身在执行神的旨意,无论最终发生何种级联,神的意志必将实现。其任务仅是启动级联,其余则交由神意干预。尽管此推理框架可能存在脆弱性,规划流程却相对正式:方案与能力经过评估,潜在目标清单经筛选后确定为包含四架飞机与两组目标的单一行动方案。该方案指派了一支由“基地”组织招募、但通过非有机“基地”组织同情者网络进行训练与支援的人体炸弹骨干队伍。\({ }^{160}\)
\({ }^{159}\) Anonymous, Imperial Hubris. p. 152.
\({ }^{160}\) 由于行动范围有限且组织采用分散式细胞结构(Decentralized Cell Structure)运作,除战术行动本身外,似乎无需太多协调工作。 Anonymous, Imperial Hubris. pp. 62-65.
相比之下,“基地”组织在阿富汗的行动是对美军及联军类似常规作战袭击的反应,当时“基地”组织与塔利班(Taliban)部队试图首先在托拉博拉地区、继而在阿富汗南部及巴基斯坦西北部的普什图族(Pashtun)聚居区固守领土。这些行动模式沿袭了对抗苏联占领的长期斗争经验,似乎反映了类似的前瞻性意义建构与终态预期,行动聚焦于制造伤亡,以期触发心理级联,削弱公众对联军后续行动的支持。在伊拉克,扎卡维于2004年在费卢杰实施了类似的城镇游击战(Urban Guerrilla Operations),武装分子试图固守其作战基地以抵御美军进攻;\({ }^{161}\) 但扎卡维主要专注于一种“战术性恐怖主义”(Tactical Terrorism)形式:其震慑效果最初源自对西方人、继而对伊拉克人实施的残忍斩首,后期则源于对新成立的伊拉克政府、伊拉克什叶派(Shi'i)乃至逊尼派阿拉伯人的持续且看似无差别袭击。在这些案例中,地缘战略(Geo-Strategic)终态保持不变:即通过消耗联军意志——在后一案例中还包括伊拉克支持——以期实现源于政治效果级联的长期终态。
\({ }^{161}\) 此处需区分萨德尔(Sadr)领导的什叶派“上帝军”(Army of God)在费卢杰及其他地区的行动(常属“常规”游击战范畴)与扎卡维领导的逊尼派及外籍武装分子的行动。
执行¶
在此例中,“基地”组织在实施行动时高度关注多领域、多层次观察者(Observers)将看到的内容。无论在突袭行动还是战术交互的执行中,成功似乎均以认知(Perceptions)及其对持续交互螺旋所产生的影响来衡量。对间接心理效果级联(Cascades of Indirect Psychological Effects)的强调,使注意力聚焦于全球与地区媒体将观察到已执行行动的哪些方面。这使得媒体不仅成为首选作战空间(Battlespace),也成为“基地”组织行动所要迎合的“监视系统”(Surveillance System)。然而,当涉及协调待观察要素或其被观察的情境时,该组织的特许经营式(Franchised)与分散化(Decentralized)特性反而成为某种弱点。
“基地”组织为不满群体运动提供了统一旗帜(Unifying Banner),并以奥萨马·本·拉登(Osama bin Laden)作为代表整体的图腾(Totem);但无论是“基地”组织还是本·拉登,实际均无法“控制”该运动中除小部分以外的其他力量。从伦敦地铁与公交爆炸案、马德里列车爆炸案(Madrid Train Bombing)、巴厘岛爆炸案(Bali Bombing)到印尼澳大利亚大使馆袭击事件,各地区分支机构(Regional Franchises)似乎均独立行动;扎卡维的情况则表现为事后追认(Ex Post Facto)加入“基地”组织——很可能仅在其自身自主性(Autonomy)获得保障后才如此行事。有时,这些独立行动的后果符合“基地”组织目标,典型如马德里爆炸案后西班牙政府倒台及西班牙从伊拉克撤军;有时则适得其反,如澳大利亚对巴厘岛爆炸案及大使馆袭击的反应。然而在这两种情况下,“基地”组织都只能被动接受后果。这种控制力缺失在备受尊敬的援助工作者玛格丽特·哈桑(Margaret Hassan)遭杀害事件中表现得尤为明显:尽管本·拉登与扎卡维均发出恳求(显然他们预见到了此举的负面后果——负面程度之高甚至令半岛电视台(al Jazeera)拒绝播出惯常的“处决”录像带)。如上所述,“基地”组织诸多行动的战术反馈(Tactical Feedback)——无论是否获得本·拉登认可——似乎均源自某种形式的媒体报道。此类反馈既提供行动按计划实施的即时报告,也提供关于“敌方”反应的报告,为规划下一轮交互奠定基础。
社会影响¶
显然,“基地”组织亦须谨慎行事,确保其行动不逾越伊斯兰世界(Islamic World)所能容忍的界限。本·拉登曾从同情其事业的宗教领袖处获取教法判令(Fatwas),以使其可能被视为逾越伊斯兰正统性(Islamic Rectitude)边界的行为(如大规模杀害妇女儿童或使用大规模杀伤性武器(Weapons of Mass Destruction, WMD))获得宗教合法性。例如,他向美国人提供皈依伊斯兰教的指导,即遵循了伊斯兰教法要求:在处决敌人前须给予其皈依伊斯兰教的机会。\({ }^{162}\)
\({ }^{162}\) Anonymous, Imperial Hubris. p. 154.
总体而言,“基地”组织可调动的资源多于村庄长老。然而与长老不同,其资源应用于一个横跨整个伊斯兰世界(涵盖历史与现状)的更为广阔的问题域,并企图在全球尺度上影响事件发展。在此尺度下,“基地”组织的资源仅足以支撑间歇性进攻性“震慑与敬畏”(Shock and Awe)行动、全球范围的突袭式恐怖袭击,以及在部分伊斯兰地区(Al Islamiya)——尤其是伊拉克——的持续恐怖主义行动,但不足以维持大规模常规作战行动。
5.2.3 联合特遣部队(Joint Task Force, JTF)指挥官¶
前述实例为深入审视联合特遣部队指挥官所面临的效果导向规划问题提供了背景。该问题在层级上较战区指挥官的战术性“操作指南”问题更接近实战,同时具备规模充足的参谋团队与充分的网络连通性,足以开展详尽的正式规划流程,\({ }^{163}\) 且其资源水平与作战范围与多数盟国及联军伙伴相当。在评估联合特遣部队的任务与需求时,我将基于本人的亲身经历:最初担任美国海军驻湄公河三角洲部队的参谋情报官,随后在美国第六舰队(U.S. Sixth Fleet)作战部队(Battle Force)参谋部任职。1986年1月、2月及3月在利比亚附近海域实施的三次多作战大队(Battle Group)“达成文件”行动(Attain Document Operations),以及1987年由相同参谋团队但不同作战部队指挥官再次实施的同类多作战大队行动,对理解JTF作战尤具启发意义。\({ }^{164}\) 联合特遣部队代表一种具备全球或地区范围的快速反应能力,能够根据指令在该区域内全域行动,在交互过程中适应不断变化的局势与行为体,并能为实现目标与举国之力/联军行动的其他要素进行协调。
\({ }^{163}\) 美国联合部队司令部(U.S. Joint Forces Command)近期致力于通过常设联合部队司令部(Standing Joint Force Headquarters, SJFHQ)对前沿指挥部进行补充,以便在短时间内部署更多人员、专业知识与网络能力支援前沿指挥官。
\({ }^{164}\) 在1986年利比亚行动中,联合特遣部队指挥官所辖作战大队在地中海展开了为期7个月的部署:初期行动包括拦截“阿基莱·劳罗”号(Achille Lauro)劫持者,随后转赴北阿拉伯海执行任务,最终重返地中海参与“达成文件”行动。
评估(意识创建与意义建构)¶
若以纯粹线性视角审视联合特遣部队的规划问题,评估需求将仅出现两次:一次在规划初始阶段作为规划基础,另一次在行动结束时作为事后反馈(例如“炸弹毁伤评估”(Bomb Damage Assessment))。然而,若将JTF任务视为持续不断的行动-反应循环(Action-Reaction Cycle)螺旋,则评估同时构成一个循环的终点与下一个循环的起点,敌方与中立方反应的反馈将作为JTF规划下一循环的依据,形成连续不断的过程。
意识创建¶
对JTF指挥官而言,意识需求呈现两种形态。其一为对即时作战环境的意识,用以回答“特遣部队责任区内正在发生什么?”这一问题——该意识聚焦于对军事、非正规或恐怖主义相关目标单位的探测、定位、识别与跟踪。第二种必需的意识形态则涉及更广泛安全环境的政治、外交、军事、经济与社会维度(例如某项行动的潜在经济影响),涵盖指挥官自身责任区及更大的地区与全球场景,包括敌方、友方与中立方的意图与脆弱性,以及各方将如何观察特遣部队的行动。
后者在与寻求进行心理消耗战(Psychological Attrition)的非对称对手(Asymmetric Adversaries)冲突中尤为关键,因其涉及非对称对手可能高度重视的广泛非军事因素。例如,“基地”组织可能并不在意大量人体炸弹的损失,却可能极为关注其接触全球与地区媒体的渠道、穆斯林世界的反应,或其维持长期行动的资金获取能力。JTF指挥官打击此类脆弱性的能力,将较少依赖传统传感器架构(Sensor Architectures),而更多取决于对更广泛安全环境的意识。这两种意识形态需要不同的信息输入:前者依赖传感器提供的相对线性与量化数据及信息,后者则依赖通常具有复杂性、定性特征与主观性的信息与知识。
任务指派、情报收集与信息融合(Tasking, Collection, Fusion)¶
由于联合特遣部队的交互在各循环间存在差异,指挥部获取数据与信息的努力必须是持续性工作。JTF行动的循环周期越快,任务指派与反馈流程的速度亦需相应提升。\({ }^{165}\) 与“基地”组织类似,JTF可动用的资产可分为三类:有机资产(Organic)、非有机资产(Non-Organic)与可获取资产(Accessible)。指挥部对目标单位的探测、定位、识别、跟踪与瞄准能力(及其对即时作战环境的数据、信息与意识)主要源自有机资产,尤其是战术级传感器(Tactical Sensors)。然而,对于隐匿于平民人口中的叛乱组织与恐怖分子,人力情报报告(Human Reporting)可能是指挥部实施探测、定位、识别、跟踪与瞄准的唯一手段。此类情报可能来自指挥部内建能力(例如战俘审讯),或来自国家、战区及盟国资产。人力与开源情报报告亦将提供指挥部对作战环境社会与认知维度(包括媒体与观察者反应)的意识,以及对其行动所涉更广泛国家与全球维度的认知。现实而言,JTF的需求永难完全满足:可用的情报收集资产在数量上并非、也永远不会是无限的,其覆盖范围亦无法持续实现全域存在;此外,部分情报源需严格保密以维持其效用;且并非所有可用信息均能被获知(例如来自其他机构、国际组织或非政府组织的报告)。为将此类信息转化为逻辑连贯的态势感知,JTF团队还须通过整合同类情报源的信息,并将其与差异巨大的各类报告进行融合,从而拼凑出完整图景。问题在于,此拼图包含众多无法完全契合的碎片,部分碎片可能源自完全不同的拼图,某些情况下,两块相互矛盾的碎片甚至可能占据同一位置。
\({ }^{165}\) 鉴于特定需求的满足速度亦取决于该需求在任务队列中等待指派的时间长短,此逻辑可进一步推演为:期望的循环周期越快,所需的适用情报、监视与侦察(Intelligence, Surveillance, and Reconnaissance, ISR)能力可能就越需广泛。
意义建构(Sensemaking)¶
意义建构与意识创建同为持续性过程。事实上,在与复杂适应性对手(Complex Adaptive Foe)的任何交互中,若JTF指挥官在新增信息或交互已改变原有判断基础的情况下仍僵化固守单一态势认知,实属愚行。\({ }^{166}\) 在效果导向方法中,JTF指挥官的思维不应局限于针对非反应性目标的行动(目标摧毁即告终结),而应着眼于智能行为体(友方、敌方与中立方)之间的交互——此类交互不限于单个循环内的事件,而是既源于过往循环,亦影响未来循环。为此,JTF指挥官必须理解对手行动背后的复杂动因及其可能导向。\({ }^{167}\) 此类认知亦不可局限于指挥官自身层级的交互,而必须涵盖其所指挥的战术级行动、其所执行意图的军事战略级或其他更高层级决策者,以及其行动可能产生最显著影响的国家或元系统(Meta-System)层级。因此,指挥意义建构包含:(1) 将态势感知转化为足以支撑战术与战役层级规划与决策的局势理解;(2) 对局势已触发的效果级联(Effects Cascades)方向形成初步判断;(3) 评估引发该局势的行动及其所产生的物理与心理效果级联的潜在影响。此类意义建构涉及两个过程:情境化(Contextualization)——将任何行动认知置于有意义的框架内;分析(Analysis)——估算最可能涉及的因果链。
\({ }^{166}\) 1944年英美波联军对阿纳姆(Arnhem)的突击是指挥官固守单一态势认知的经典反例:尽管新情报已表明认知需调整,指挥官仍坚持认为该区域防御薄弱且抵抗轻微。 Hastings, Armageddon: The Battle for Germany. pp. 35-37.
\({ }^{167}\) 在利比亚案例中,相关讨论围绕试图理解卡扎菲上校(Col. Qadhafi)挑衅对抗的逻辑,及其对特遣部队行动可能作出的反应。
-
情境化(Contextualization)
任何行动或局势若脱离其情境均无法被理解,这对复杂系统尤为适用——复杂系统本质上是由相互关联、相互依存的变量构成的集合体,其中任一要素均无法真正孤立考量。情境化为指挥官提供可衡量行动的基准常态,用以判断行动与既往模式的异同。所提供情境越广泛详尽,理解就越深入,指挥官的评估与决策边界亦越清晰。\({ }^{168}\) 情境化亦开启一个心理模型(Mental Model)类比库,供指挥官填补信息缺口、估算行动已触发或可能触发的效果级联方向,或在时间紧迫时快速决策。\({ }^{169}\) 类比库越丰富,已知类比与当前局势的契合度亦可能越高。这些要素对来自区域外、需对局势作出反应的联合特遣部队尤为重要,因其缺乏针对该区域的、基于经验的内在类比库。
JTF所需的情境化依赖于:将行动置于历史、局势与时间背景中的数据库;为行动增添复杂意义的知识库(Knowledge Base);以及估算行为体与观察者心理模型的方法。数据库可能分为指挥部内部的有机专业知识库与外部非有机情报源,但最全面的即时战术历史数据库很可能内置于指挥部自身。\({ }^{170}\) 知识库同样呈现混合特性:非有机资产可提供长期、深入或专业化的输入,有机资产则基于不断演化的当地局势提供持续的战术与作战评估。最后,对观察者心理模型的估算最可能主要源自非有机资产(如主题专家)或开源情报中的可获取信息,\({ }^{171}\) 但也可能由当地指挥官经由一系列行动-反应循环逐步构建。例如在1986年利比亚行动中,1986年1月“达成文件I号”行动的观察与经验教训为2月“达成文件II号”行动的估算提供了依据,而前两次行动又共同为3月“达成文件III号”行动的估算奠定基础。\({ }^{172}\)
\({ }^{168}\) 例如在1986与1987年利比亚附近海域行动中,我得以借助舰队海洋监视信息设施(Fleet Ocean Surveillance Information Facility, FOSIF)提供的利比亚行动详尽背景开展工作——该设施数十年来持续密切监视相关活动,因而能够评估行动内容、时间、频率、条件等,此背景不仅构成支撑效果导向规划的理解基础,亦为评估我方行动的即时影响提供反馈依据。
\({ }^{169}\) 类比的作用在“自然主义决策”(Naturalistic Decision-Making)理论中显而易见:该理论以新理论模型审视指挥官的决策过程,其中心理模型库作为识别模式的基础,通过探索与匹配寻找与当前局势最接近的模式或类比。 Serfaty, Daniel et al. "The Decision-making Expertise of Battle Commanders." Zsambock and Klein. Naturalistic Decision-Making. Mahwah, NJ: Erlbaum. 1997. pp. 235-237.
\({ }^{170}\) 在利比亚案例中,历史数据库虽存于FOSIF,但每次与利比亚战机交互的详细记录源自飞行员任务汇报,由作战部队内部编纂,随每次遭遇更新,并提供给后续出击的飞行员。此类内外部努力相结合,形成对局势的持续认知,包括利比亚飞行员攻击性从一次遭遇至下一次、以及从一次“达成文件”行动至下一次的变化等因素。
\({ }^{171}\) 在利比亚行动中,此项工作涉及我研读卡扎菲上校的《绿皮书》(Green Book)及开源演讲资料,以把握其思维方式及对各类拟议行动的可能反应。
\({ }^{172}\) Smith, Effects-Based Operations. p. 448.
-
分析(Analysis)
分析功能涵盖JTF指挥官对特定因果链迄今演变过程的理解,以及对物理与心理因果链未来最可能演变路径及其对特遣部队任务潜在影响的判断。此类因果分析应具备动态性,不仅反映已发生事件,亦需体现持续涌现的新效果与新信息级联。分析还应考量持续演化的级联可能对特遣部队自身、相邻指挥部部队及上级指挥部产生的影响。此类考量对规划尤为关键,因为特定局势或效果级联若持续不受控演变的严重性,将开始界定指挥官在行动方案中可能愿意承受的风险等级。例如,联军本土遭受核生化(Nuclear, Biological, Chemical, NBC)袭击的可能性,将对指挥官评估其部队所面临何种风险属于“可接受”范畴产生重大影响。
规划(决策过程)¶
联合特遣部队规划所涉及的决策过程始于将上述认知进行前瞻性推演,以评估塑造期望终态(Desired End-State)的备选方案,继而选择并规划具体行动方案。
-
预测性意义建构(Projected Sensemaking)
对JTF指挥官而言,预测性意义建构体现为对可能采取的、用以改变演进中局势走向的行动进行"假设性"(what if)探索。\({ }^{173}\) 在探索这些"假设性"选项时,特遣部队规划人员将首先定义期望的行为终态,继而通过迭代方式梳理:可利用能力组合所能实施的行动、此类行动可能达成的直接效果、可能导向期望直接效果的间接效果级联,以及效果级联可能产生的非预期后果。
\({ }^{173}\) 在利比亚行动中,JTF指挥官及参谋人员必须将对既往利比亚行动的意义建构推演至对拟议武力展示可能引发的利比亚反应的估算。参谋人员通过考察利比亚在物理层面可实施的各类行动(例如军事能力与熟练度),结合对利比亚决策架构及涉事人员(尤其是卡扎菲上校本人)性格的评估,对这些可能反应进行边界界定。此种边界化的前瞻性意义建构得出了五种"最可能"的利比亚反应,构成拟议作战部队应对方案的基础。这些拟议应对方案继而成为新一轮前瞻性意义建构的基础,用以考量利比亚对各项拟议应对方案的潜在反应,以及特遣部队/战区对这些反应的后续应对。换言之,规划流程并未遵循生成三种行动方案并事后通过兵棋推演或红队分析进行评估与检验的标准处方。相反,对利比亚反应的效果导向关注,要求采用一种方法:行动-反应循环需通过一系列后续循环进行迭代式推演。
-
期望终态(Desired End-States)
在复杂适应系统(Complex Adaptive Systems)体系的多层次交互中,期望终态并非单一,而是反映行动在不同层次与不同交互领域所产生的影响。对JTF规划人员而言,这意味着需考量:在多次行动与反应循环过程中形成的短期战术终态,\({ }^{174}\) 如何累积形成支撑更高层级指挥意图(Command Intent)更广泛表述的聚合终态。\({ }^{175}\) 例如,指挥官可能为达成更重要的长期目标而接受短期负面结果,或为在某一领域达成长期目标而接受另一领域的负面结果。因此,指挥官的挑战在于评估哪些战术与战役层级终态(包括短期与长期)有助于实现指挥意图中定义的军事战略或地缘战略(Geo-Strategic)终态。
\({ }^{174}\) 在利比亚案例中,这意味着首先推演至特定战术循环的短期终态,继而推演至特定日期的聚合交互、特定行动(即"达成文件I/II/III号")的聚合交互,以及以实现白宫设定的地缘战略终态为定义的长期终态。 Smith, Effects-Based Operations. Chapter 10.
\({ }^{175}\) 阿富汗与伊拉克行动中的战俘审讯方法即为典型案例。审讯可能通过提供反叛乱情报而产生期望的战术终态,但也产生了阻碍赢得民众支持整体努力的连锁反应。
-
能力(Capabilities)
联合特遣部队的能力评估是效果评估"我们有哪些选项"(what are our options)之阳的"我们能做什么"(what can we do)之阴。与监视资产类似,JTF作战能力亦分为三类:有机能力、非有机能力与可获取能力。当考虑到我们对效果导向作战的广义定义时,此区分的重要性便显现出来:JTF指挥官可能潜在考量的能力范围可能横跨国家政治、军事、外交与经济力量全谱系,以及盟国与联军伙伴的相应能力。
在效果导向作战方法中,JTF不仅必须解决"可应用何种能力"的问题,还需更进一步解决"如何应用这些能力"的关键问题。鉴于复杂适应系统的特性,特遣部队规划人员很可能无法识别出通过单一行动产生单一直接效果即可达成期望终态的方案。事实上,效果导向方法的倍增效应正源于单一行动与直接效果触发间接效果级联的能力,这些级联整体上可达成期望终态。此外,由于效果导向方法涵盖外交、经济与政治能力,行动可能呈现多种形式,并在不同领域触发不同的间接效果级联。因此,确定所需行动、效果与级联,要求在不同时间维度、跨多个领域、针对不同行为体集合(友方、敌方与中立方;国家与非国家行为体)评估潜在行动、效果与级联。
在效果导向行动中,此项任务呈现三大挑战。首先,由于期望终态将由观察者所见决定,必须考量应用的所有可观测方面:行动本身、所用武力类型、规模、作战与地理范围、速度、持续时间与同步性——规划人员需评估每个方面如何塑造观察者反应。\({ }^{176}\) 其次,由于某一领域某一层级的行动或效果可在完全不同领域的不同层级产生效果,\({ }^{177}\) 且任何负面后果均不限于特遣部队自身领域,联合特遣部队必须以某种方式将其拟议行动与国家及联盟力量其他要素在不同层级、不同领域的行动进行协调。最后,由于任何拟议行动的影响将作用于未来交互循环,特遣部队规划人员需推演其所触发的物理与心理间接效果级联(无论正面或负面)在后续交互循环中的演变。\({ }^{178}\)
\({ }^{176}\) 更详细解释见:Smith, Effects-Based Operations. p. 234.
\({ }^{177}\) 事实上,军事行动触发政治与外交效果级联的能力,历史上正是其在危机响应行动中价值的重要来源。
\({ }^{178}\) 历史上最嗜血的征服者中,部分人曾试图通过制造恐怖声誉以扼杀未来抵抗。帖木儿(Tamerlane)或帖木儿·伊尔·兰克(Timur-il-link)14世纪对印度与中东的征服,涉及斩首任何抵抗城市的全部居民(1401年巴格达2万人),以此作为防御警告。
-
所需行动与效果(Required Actions and Effects)
给定一组可用能力,JTF规划人员必须确定以何种方式运用哪些能力或能力组合,方能产生导向期望终态的直接效果及后续间接效果级联。在物理效果级联情况下,这些关系相对线性。例如,我们可能追踪拟攻击发电厂输出的所有输电线路,以识别其支持的设施,从而评估断电的物理影响。然而,效果兼具物理与心理维度,级联中的每个间接物理效果均具备触发新心理效果级联的能力,而每个心理级联将产生可能因观察者个体差异而异的认知。因此,方案评估迅速演变为在期望的物理与心理效果、以及在各层级可能产生(甚至仅是可能)的非预期后果之间进行权衡取舍。1944年盟军诺曼底登陆(D-Day)前在法国北部实施的空袭战役历史即为良好例证:规划人员需摧毁可能用于向登陆海滩调动装甲部队的铁路,同时又不能透露诺曼底而非加莱(Pas de Calais)才是计划登陆目标的任何迹象。\({ }^{179}\)
然而,特遣部队规划人员亦须考虑:间接效果与行为结果绝不仅限于敌方,亦将发生在其他观察者身上:友方、中立方及本国国内公众。例如,某方案虽成功在敌方产生期望效果与行为,但同时在关键中立方产生负面效果,或在盟国引发足以导致联盟解体的政治问题,则该方案很可能被判为不可行。\({ }^{180}\) 在后类案例中,评判标准较少关乎方案在塑造敌方行为方面的效能,而更多关乎其对其他观察者行为的影响。本国国内公众亦同理:行动的可接受性亦是该行动与社会自我形象(Societal Self-Image)契合度的函数。例如,斩首叛乱分子可能被视为威慑叛乱的有效方式,但与西方社会自我形象严重相悖,以致削弱国内公众或联盟内部对持续冲突的支持。\({ }^{181}\)
\({ }^{179}\) 更详细记述见:Smith, Effects-Based Operations. p. 356.
\({ }^{180}\) 经典案例为公元前416年米洛斯岛(Melos)宣布中立,此举激怒雅典人对该岛实施围困、屠杀与奴役。 McKenzie, Kenneth F. The Revenge of the Melians. McNair Paper No. 62. Washington: National Defense University. 2000. pp. ix-x.
\({ }^{181}\) 何为可接受的响应方案的定义是认知与文化的函数,因而亦是社会影响在多条战线上的体现:规划者、对手、伙伴与盟国、以及地区内或全球范围的中立方。由于所有这些利益相关方对特定行动的观察视角各异,且行动几乎不可能为所有观察者同时优化,任何可接受性评估亦很可能涉及复杂权衡:在某一方向创造期望效果集的需求,与在另一方向可能产生的有害效果之间的平衡。此类考量范围越广,可接受性评估最终在系统层级中的决策位置就越高。
-
方案选择/规划(Options Choice/Planning)
将可行方案转化为行动方案涉及选择:在特定局势与时间下,哪些方案最有可能达成所寻求的效果与结果。这意味着需在复杂适应系统持续交互的背景下评估前瞻性行动方案,其中每个循环仅是扩展交互网络中一系列循环的一次迭代,该网络在多个不同方向及时序上延伸。因此,JTF规划至少需考量四个连续循环:产生刺激的循环、正在规划的循环、涵盖对该行动即时观察者反应的循环,以及构成JTF对该反应之应对的循环(即"接下来我们做什么?")。然而逻辑告诉我们,无论何时何地可能,良好的效果导向规划应远超这四个循环:向后延伸至导致刺激的一系列循环或交互,向前延伸至敌方与我方、友方与中立方可能从所述四循环交互中衍生出的后续循环序列。
-
选择(Choose)
选择正确行动方案的过程涉及充实已审查的选项,并应用一套定性度量标准比较各方面属性,例如前瞻性行动方案的可行性。例如,哪个方案能最佳利用手头资产?哪个方案在估算威胁下风险最小,或至少风险与任务严重性相称?哪个方案对不可避免的未知因素最具容忍度?哪些方案存在单一故障点?类似地,行动方案亦可就其灵活性与稳健性(Robustness)进行比较,从而比较其相对适应行动所创造机遇的能力,以及面对当前循环及后续循环中最广泛可能反应时的应变能力。此外,亦可就其相对时效性进行比较:能否足够快速实施以满足期望效果的要求,和/或能否持续足够长时间以达成效果,以及或许能否提供可与其他领域行动同步的行动。需注意,在此方面,联合特遣部队的规划流程与标准军事规划方法差异甚微,仅有一处例外:评估一个选项优于另一选项的度量标准,以行动属性(其他观察者将如何观察这些行动)为衡量依据,而非仅以摧毁特定目标的能力为依据。
此选择行动过程的一个关键差异在于:选择不再局限于军事行动,而是扩展至举国之力或举联盟之力努力的政治、外交、经济乃至文化潜力。换言之,其扩展至政府所有机构,与传统的、仅限军事的"操作手册"(Cookbook)式规划方法仅有微弱相似性。此项工作的广度亦强加了一项需求:需考量整体所有要素如何交互以创造所需的效果统一性(Unity of Effect),并延伸至评估所有级联效果将如何交互。事实上,由于某一领域或某一行为体的行动可能增强或削弱另一行为体的行动,所需的选择与规划不能局限于某一领域或某一行为体,而必须最终扩展至整个国家或联盟。这意味着任何选择行动方案的流程必须提供识别潜在效果(例如误伤(Fratricide))的方法,并通过行动去冲突化(Deconfliction)创造效果统一性。
-
协调(Coordination)
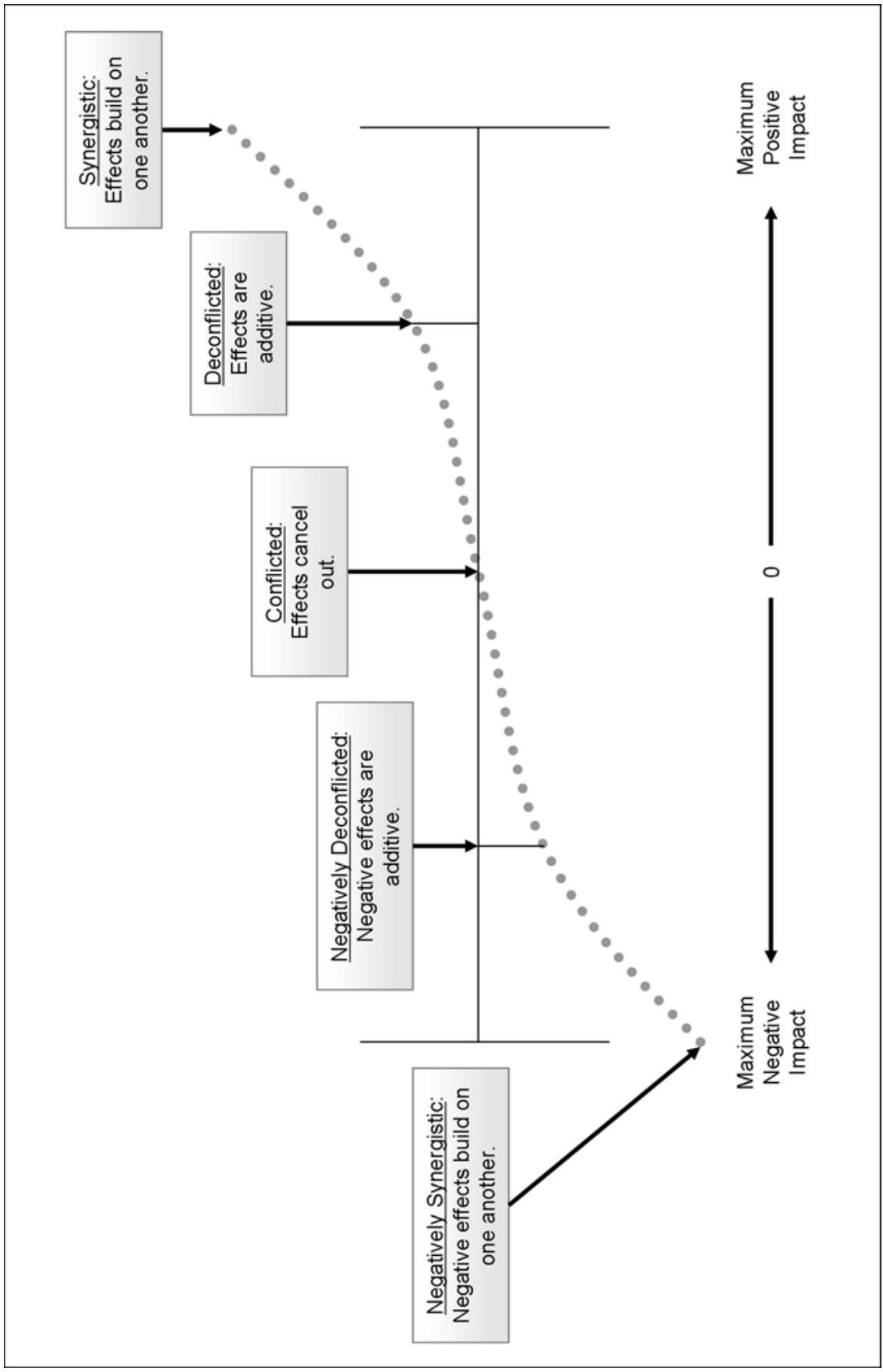
由于观察者将任何行动或行动集置于包含其他类似行动、同期实施的其他国家、联盟或组织行动的情境中,每个行为体的每项行动均具备增强或抵消其他行为体所创效果的潜力。若这些行动与效果能够去冲突化,则效果可实现累加。更佳情况是,若方案中的行动能够相互配合,则每项行动均可能通过协同方式建立在其他行动效果之上,从而推动观察者朝向相同行为终态。反之,若我们未能实现去冲突化,则行动可能相互抵消,不产生可辨识的直接效果,且使敌方陷入困惑。更糟的是,行动聚合可能产生与预期完全相反的协同效应。真正目标在于对观察者认知实施协同作用,并创造涉及所有机构与联盟伙伴的效果统一性(见图24)。
尽管蓝军对蓝军(Blue-on-Blue)去冲突化是军事规划的熟悉组成部分,效果导向方法通过要求以下两点增添了两个新维度:(1) 去冲突化需适用于政治、外交与经济行动及效果,以及军事行动及效果;(2) 去冲突化需适用于心理效果及物理效果。尽管这些挑战的复杂性对规划人员构成重大难题,但其可生成的潜在响应的多样性与深度,可能对潜在对手构成更大挑战——对手现在可能面临以其行动所期望的突袭方式被反制的风险。当面对"9·11"后世界中视报复威胁为无意义的自杀式对手时,此类潜在响应的广度尤为显著,因为对此类对手的威慑很可能仅取决于恐怖分子对其行动能否成功的评估,以及对其对手反应可能如何失控并阻碍"事业"未来努力的判断。\({ }^{182}\)
\({ }^{182}\) Rhodes, Edward. "Conventional Deterrence: A Review of the Empirical Literature." Second RMA Round Table. Tysons Corner: SAIC. 1997.

图24. 效果统一性:协调行动以汇聚效果
-
规划(Planning)
行动方案的规划流程至少隐含三个子流程:其一为向每项拟用能力下达任务;其二为协调所涉行为体以实现行动去冲突化,并理想情况下达成协同性效果统一性;其三为向执行人员传达对计划的理解。第一个子流程将因所涉资产类型而异:是指挥部有机资产、可指派的非有机资产,抑或无法以任何有意义方式控制但为达成期望终态仍至少需协调的资产。
执行(Execution)¶
效果导向作战(Effects-Based Operations, EBO)以人为中心的特性,要求其执行在精确度与时机把握上,必须与对电力生产或通信系统中关键节点(Key Node)实施精确瞄准(Precision Targeting)同样精准。然而,鉴于复杂适应系统(Complex Adaptive Systems)间交互的现实,计划执行时的确切情境始终处于变化之中,因此执行的精确性意味着需在观察者变化的同时对行动进行适应性调整。这要求行动既需适应目标观察者,亦需适应其被观察的即时情境。这表明任何计划均须赋予执行者在行动时刻根据实际情境进行适应性调整的自主空间。
-
可观测要素控制(Controlling Observables)
由于效果源于恰当的观察者在恰当时机观察到行动的恰当方面以产生期望效果,且这些要素持续变化,执行JTF计划的人员必须精细调整其行动,以适应观察者观察能力的任何变化。实践中,这意味着需监视并适应观察者的监视系统(Surveillance System)或其他情报收集手段,以确保行动的恰当方面被探测到,并协调施加刺激的单位,以确保每项行动均产生恰当影响。因此,JTF执行的成功很大程度上取决于对观察者将看到行动哪些方面(Facets)或属性(Attributes)的理解,并据此相应调整所实施的行动。\({ }^{183}\)
适应观察者的过程涉及将执行命令转化为当地情境下的具体表述。例如,“占领该镇”的命令在执行中可能转化为一系列逐屋清剿(House-to-House Engagements)行动;与敌对派系接触的命令可能转化为与相关人员精心编排的一系列会晤。此外,为适应情境而调整计划或命令,通常意味着需适应截然不同的作战节奏,以及对局势更细致、可能详尽得多的战术或作战层级认知。
在效果导向方法中,战术指挥官(Tactical Commanders)面临的挑战在于确保行动按联合特遣部队计划的意图被目标观察者所观察。例如,若精心设计的特定规模响应未被探测并报告,则其价值将大打折扣。\({ }^{184}\) 因此,特遣部队执行的成功在很大程度上依赖于对观察者意识创建(Awareness Creation)过程的了解,以及可能对特定时刻可探测或可收集内容的认知。这并非新原则:打击行动历来力求规避敌方雷达,或通过诱饵、摧毁传感器与指挥中心,以使战机得以突防实施攻击。在效果导向方法包罗万象的领域中实现同等效果,我们同样必须了解观察者如何探测行动并创建其态势感知(Situational Awareness)——既需从其信息源及其局限性角度,亦需从其过往可能观察到的内容(即其理解行动的参照基准)角度进行考量。
此外,在复杂适应系统的国际体系中,所执行的行动面向由所有可能直接或间接观察该行动的受众构成的多样化观众,尤其是那些反应与后续响应对后续行动-反应循环(Action-Reaction Cycle)成功至关重要的关键行为体。因此,适应并实施行动的人员需了解受众的哪些组成部分将在何时观察到什么内容,正如纳杰夫(Najaf)的陆军上尉所理解的:其行动将被晚间新闻媒体受众所观察。\({ }^{185}\)
\({ }^{183}\) 八类可观测要素显而易见:行动本身;执行行动所用武力、外交或其他权力应用类型;规模;地点;作战范围;速度;持续时间;以及展现的协调程度。详见:Smith, Effects-Based Operations. pp. 234-250.
\({ }^{184}\) 对手是否观察并理解行动性质的问题,是冷战期间战略核威慑理论的核心特征,要求对对手决策者及其决策流程具备一定认知,但或许更重要的是,需建立行动将被观察的监视系统模型。
\({ }^{185}\) Wilson, "Over 60 Days." p. A-17.
-
情境(Context)
观察者将在执行时刻所能观察到的所有行动构成的情境中看待特遣部队行动,并基于这些行动与同期发生的其他行动的相似性或差异性进行解读。观察者的参照框架(Frame of Reference)越广,构成情境的行动集合亦越宽泛。例如,伊拉克的一次联军巡逻,在同一村庄中将被库尔德人、什叶派(Shi'i)与逊尼派(Sunni)观察者以不同方式解读,反映出各异的情境与历史背景。此类情境在执行的所有层级均至关重要,因其可能增强行动的直接效果,混淆或削弱该效果,使其归零,甚至产生与规划者意图完全相反的效果。
此类情境部分由可控制的行动构成,部分由不可控制的行动构成——或因历史无法改写,或因行动源自指挥官无法控制的其他方。例如,指挥官可能对联军伙伴的行动拥有一定控制力或影响力,对中立方或非政府组织(Non-Governmental Organizations, NGOs)的行动影响力有限,对对手的行动影响力更小(除非通过自身行动塑造其行为)。执行指挥官的任务在于控制大部分可见行动的实施,并可能基于既有先例与现有认知进行构建。\({ }^{186}\) 执行行动的任务在于在给定情境内运作,并在可能时加以利用:通过优化或根据需要最小化行动所呈现的差异量(Deltas),以最佳方式控制可能驱动观察者行为的、与已知情境的感知差异。由于此类情境无法完全预测且持续变化,创造恰当的直接效果将要求执行者持续适应,无论原始计划多么完善。例如在伊拉克,战术指挥官或战略级列兵(Strategic Corporal)对社区的认知,很可能成为将行动适应变化情境以实现最佳效果的关键要素。
\({ }^{186}\) Manthorpe, "Perception Management Today." p. 9.
-
反馈(Feedback)
最后,执行部队将成为JTF指挥官获取行动反馈(Feedback)的首要来源。在效果导向行动中,此类报告将包括行动是否被观察或感知,以及期望的直接效果是否达成。然而,来自执行部队的反馈亦可能包含任何即时可察觉的反应信息(例如邻近区域灯光熄灭)或行为变化(例如警戒等级提升)。这些信息共同构成下一交互循环中意识创建的首批输入。
社会影响(Social Influences)¶
社会影响并非与其他基本流程同类意义上的过程,但在JTF规划流程中仍以若干重要方式构成关键考量因素。首先,指挥官试图应对的整个效果导向问题均以认知与社会术语(Cognitive and Social Terms)加以定义,因此JTF在意义建构、决策与执行方面的成功,均依赖于对所涉社会影响的理解。然而,社会影响亦以截然不同的方式体现:它们界定了JTF所代表的国家或联盟之公众与领导层所能接受行为的边界。JTF指挥官及下属战术指挥官被要求采取行动与反应的速度越快,指挥官就越需要对支持其行动的国家及高层共识(National and Upper Level Consensus)限度具备某种认知。\({ }^{187}\) 更进一步,亦需界定其他合作行为体(例如非政府组织(Non-Governmental Organizations, NGOs)或国际组织)在持续提供支持时可能认定的可接受限度。由此推知,指挥部将被要求理解在多样化制度、国家及联盟行为体中发挥作用的社会影响。事实上,对多维度社会影响的理解,是任何心理消耗战(Psychological Attrition)较量中的关键因素,因为真正的较量恰恰在社会领域(Social Domain)中展开。
\({ }^{187}\) 此点构成两难困境:交互节奏(尤其在战术层级)可能远超在每次行动前获取政治共识的能力,而任何纳入此类指导的努力均将使特遣部队在面对更灵活对手时陷入脆弱境地;然而独立行动又存在超越国家或联盟共识的风险,可能损害特遣部队行动本应达成的军事战略或地缘战略终态。
在前述三个案例中,JTF指挥官可立即动用的资源或许最为丰富,且与另两者不同,还可获取大型国家的资源,并潜在获取国家联盟更为庞大的资源。然而,他也必须在一个庞大、正式且——至少在表层上——教条化的层级组织(Hierarchical Organization)内开展工作。不过,此正式组织仅构成实际组织的部分内容,后者亦包含非正式的人际"团队"关系网络,其范围与活跃度将因指挥官领导风格(Leadership Style)差异而变化。
与"基地"组织案例类似,指挥官面临的问题在范围上具有全球性或地区性,但其作战行动往往呈现序列化的区域特定性(Serially Area-Specific):即联合特遣部队通常属于全球性国家或联盟反应能力的组成部分,因而被期望按指令在一系列特定独立区域依次行动。在此职能下,特遣部队指挥官具备调动充足作战与信息资源的能力,以在任何指定区域支撑常规军事优势(Conventional Military Dominance);但若无补充性输入,特遣部队将缺乏足够的本地信息(尤其是深度本地知识与专业能力),难以在精明非对称对手(Asymmetric Adversary)可能检验的所有交互领域实现主导地位。
5.3 案例比较(Comparing Cases)¶
对三个案例的比较有助于理解各方如何根据其特定问题集、资源约束与组织结构,调整效果导向方法(Effects-Based Approach)的运用。在图25中,我们可通过比较各方如何处理基本步骤,追溯这些差异如何影响各自实施效果导向作战(Effects-Based Operations)的总体轮廓。
村庄长老的案例体现了一种基于本地社会网络(Social Networking)的经典效果导向作战风格:在小规模范围内运作良好,但几乎完全建立在需数十年方能形成的人际关系(Interpersonal Relationships)之上。"基地"组织的案例中,效果导向方法呈现两种不同形态:精心策划的重大国际恐怖主义行动,以及游击式战术恐怖主义行动。两者均依赖狂热伊斯兰原教旨主义(Islamic Fundamentalism)特许经营模式下的人际关系网络,结合细胞式(Cell-Style)地区特许经营与内部组织架构,并进一步依托互联网与全球媒体以达成"战略"终态(Strategic End-States)。联合特遣部队(Joint Task Force, JTF)指挥官面临的问题则呈现不同形态——作为区域外部力量对局势实施效果导向响应——并高度依赖广泛的通信网络(Communications Networking)以汇集对陌生物理与社会地形的认知,这可能是三者中最具挑战性的问题。
| 村庄长老 | "基地"组织(al Qaeda) | 联合特遣部队(Joint Task Force) |
|---|---|---|
| 意识创建 - 临时性人力任务指派(Ad Hoc Human Tasking) - 人力与开源情报源(Human and Open Sources) - 决策者信息融合(Decisionmaker Fusion) |
意识创建 - 按案任务指派(Case-by-Case Tasking) - 人力与开源情报源 - 决策者信息整编/融合(Collation/Fusion) |
意识创建 - 正式任务指派流程(Formal Tasking Process) - 有机、非有机、可获取资产/传感器密集型(Sensor Heavy) - 多层级融合(Multi-Level Fusion) |
| 意义建构 - 本地知识/历史(Local Knowledge/History) - 决策者对局势/趋势的"认知"(Sense) |
意义建构 - 知识库/按类型临时构建(Ad Hoc by Type) - 多层级级联/趋势(Multi-Level Cascades/Trends) - 神学尺度化/时机把握(Theological Scaling/Timing) |
意义建构 - 战场情报准备(Intelligence Preparation of the Battlespace, IPB)与作战净评估(Operational Net Assessment, ONA)及蓝/红队分析(Blue/Red Team)* - 从本地到国家层级的局势"认知"、多层级趋势 |
| 决策 - 决策者前瞻性推演(Decisionmaker Projection) - 决策者终态、效果、行动估算 |
决策 - 即时性与无限性推演(Immediate vs. Infinite Projection) - 特许经营式规划/执行(Franchised Planning/Execution) - 本地协调(Local Coordination) |
决策 - 参谋前瞻性推演(含交战规则(Rules of Engagement, ROE)/指导) - 正式参谋PMESII规划流程(Political, Military, Economic, Social, Information, and Infrastructure) - 本地军事协调 |
| 执行 - 决策者可观测要素/情境评估(Observables/Context Assessment) - 人力反馈(Human Feedback) |
执行 - 监视:突袭式行动对比持续行动(Attach vs. Campaign) - 本地情境/协调 - 媒体反馈(Media Feedback) |
执行 - 本地监视/可观测要素估算(Local Surveillance/Observables Estimates) - 本地/上级层级协调(Local/Upper Level Coordination) - 战术/特遣部队反馈(Tactical/Task Force Feedback) |
| 社会影响 - 决策者评估行动限度 |
社会影响 - 本地与运动接受度(Local and Movement Acceptance) - 特许经营利益/习俗(Franchise Interests/Mores) |
社会影响 - 本地:团队协作/领导力(Teamwork/Leadership) - 上级层级:交战规则/指导 |
IPB - 战场情报准备(Intelligence Preparation of the Battlespace)
ONA - 作战净评估(Operational Net Assessment)
图25. 案例比较
这些案例凸显若干关键要点:
-
首先,评估、规划与执行流程以某种形式构成人类交互的基础,既适用于冲突中试图保持中立的一方,亦适用于交战双方;既适用于非国家行为体(Non-State Actor),亦适用于国家行为体及其军事力量。
-
其次,该流程绝不限于大型参谋机构与正式军事组织,而是同样存在于交互的战术层级及其他各层级。
-
第三,所述行动的成功更多依赖于对可用资产的高效组网(Efficient Networking),而非高度技术化的网络。
-
第四,所需工具或"概念装备"(Conceptual Equipment)并非奇异的数学模型,而是相对线性分析、模型与人类专业知识(Human Expertise)的融合体。
-
最后,所涉诸多复杂计算将在决策者及其顾问脑中完成,借助其从既往情境中集体积累的认知类比(Analogies)进行推演。
5.4 结论(Conclusions)¶
第四章描述了一组使任何行动-反应循环(Action-Reaction Cycle)得以运转的基本流程(Essential Processes),并勾勒出构成其存在理由(Raison d'Être)的基本问题集。顾名思义,这些流程与问题具有通用性(Generic),即适用于所有试图在军事或更广泛的举国之力(Whole-of-Nation)背景下采用效果导向方法的系统。本章将此通用模型应用于考察:基本流程如何首先体现于基础规划、执行与评估流程中,继而考察三位截然不同的"指挥官"所面临的需求与问题,以及他们如何应用效果导向方法。正如各指挥官所面临问题集的多样性及其衍生需求所表明的,效果导向方法将因指挥官、情境、复杂性层级(Complexity Hierarchy)、交互领域(Arenas of Interaction)及时序而异。
所审视的案例呈现了一幅图景:多样化的情境特定问题与需求,均内嵌于一组通用基本流程与任务的框架之中。此图景进而引出下一问题:在实施效果导向作战方法时,可能存在哪些可被利用的潜在决定性变量(Potentially Decisive Variables)?答案要素之一显然是相关决策者的个人能力,即其识别选项、选择正确方案并高效执行的能力。逻辑上,决策者能力越强、视野越远、创新性越高、经验越丰富、教育背景越扎实,则越可能充分挖掘决策空间(Decision Space)所提供的全部潜能。\({ }^{188}\) 另一要素在于指挥官行动、反应、适应与演化的敏捷性(Agility);此敏捷性部分取决于指挥官的领导力与团队建设努力,亦是组织与条令(Doctrine)的函数,尤其体现于所赋予行动自由度(Freedom of Action)的程度。第三个要素(已在前述案例中显现)是指挥官或决策者可调动用于评估、规划和/或执行的能力集合,从而应对特定问题并满足其具体需求——本质上构成一个决策空间。然而,此决策空间具有两个维度:其一为特定时间、地点与领域内该决策者可用的全部能力所描述的空间;其二为反映所有这些能力可通过组网协同应用的潜在组合所构成的更广阔空间。
\({ }^{188}\) 此处可类比战斗机飞行员情境。飞行员基于能力的决策空间是其所驾飞机性能包线(Performance Envelope)的函数:飞行高度、速度、转弯速率等。在此性能包线内,存在第二个更具个性化的决策空间,由飞行员自身能力所界定。凭借更佳的飞行技艺(Airmanship)、更丰富且贴近实战的经验,以及更多飞行时数,飞行员将更能"突破包线极限"(Push the Envelope),即运用更大比例的能力决策空间。正如克劳塞维茨(Clausewitz)所述二元对抗(Zweikampf)中的摔跤手,在两机对抗中将存在两组决策空间:每架飞机均拥有由其性能包线界定的决策空间,同时也拥有由飞行员相对能力所界定的决策空间——后者决定其运用该空间的能力,以及利用其相对于对手的优势,或凭借自身能力与训练所获得的优势。
下一步是更聚焦地考察这些要素如何在JTF指挥官的决策空间中发挥作用,特别强调组网(Networking)如何:(1) 扩展举国之力或举联盟之力方法所汇集能力提供的决策空间;或(2) 通过提供更优组网支持,提升决策者认知水平,从而更精准地界定其必须作出的复杂评估、规划与执行决策的边界。