地空测控链路计算模型¶
版本: 2.0
日期: 2025年5月29日
1. 引言¶
本文档概述了地空测控(M\&C)链路的计算模型设计,主要针对无人机(UAV)。无人机数据链用于实现无人机与地面控制站(GCS)之间的遥控、遥测、跟踪、定位及信息传输。该模型侧重于通过考虑视距限制、信号传播特性、接收机灵敏度及多普勒频移影响等因素,评估链路的连通性和性能。
模型旨在为通信可靠性和有效性评估提供理论依据,使用指标包括比特误码率(BER)、最大有效传输速率和最大有效通信距离。报告详细说明了判断链路状态(连接或中断)的数学公式和逻辑流程。

2. 系统概述¶
无人机数据链通常作为全双工、安全、抗干扰的点对点通信系统运行。优先使用视距(LOS)链路,当无人机处于视距范围内时,上行链路和下行链路均切换至视距路径。
2.1. 链路工作流程¶
系统包含两个主要通路:
- 上行链路(遥控): 地面控制指令经过多路复用、加密、信道编码、扩频(如DSSS)、调制(如BPSK)及射频上变频处理,随后放大并发射至无人机。
- 下行链路(遥测): 无人机将遥测数据传输至地面控制站。由于扩频技术在高速数据传输中的应用难度及指令优先级,遥测链路通常不采用扩频技术。
2.2. 抗干扰技术¶
上行遥控常用的抗干扰方法包括信道编码(如码率为1/2、约束长度为7的卷积编码)、直接序列扩频(DSSS)及载波调制(如BPSK)。扩频技术提升了抗干扰能力,同时隐藏信号频谱,降低被探测和截获的概率。
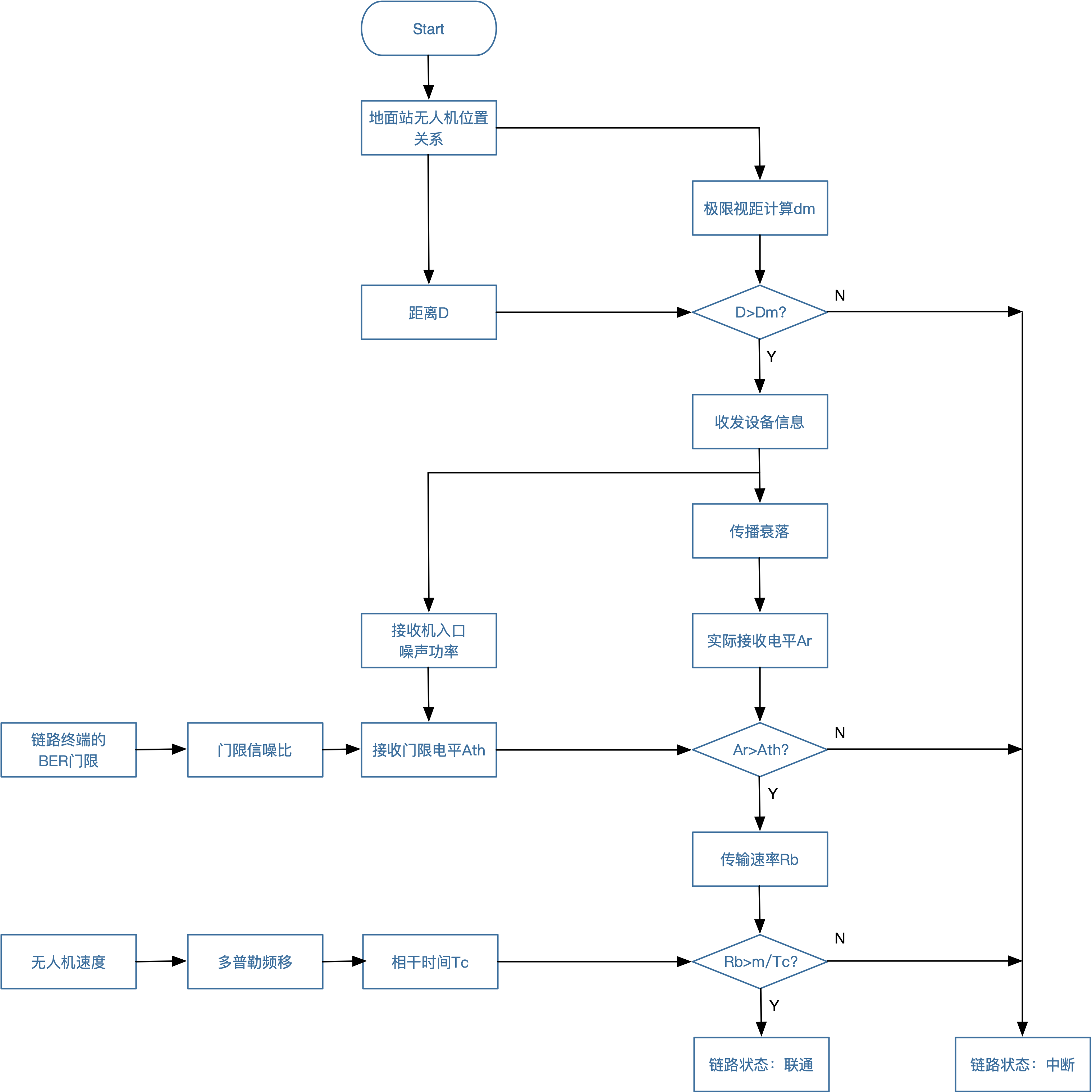
3. 链路连通性分析模型¶
本模型核心为通过依次评估多个关键因素确定链路连通状态。流程如流程图所示,包括计算最大视距、接收信号强度、噪声门限及多普勒频移对数据速率的影响。
3.1. 最大视距距离¶
首先判断无人机是否处于最大视距范围内。公式如下:
- 不考虑大气折射时: \(d_{max}(\text{km}) = 3.57 (\sqrt{h_1(\text{m})} + \sqrt{h_2(\text{m})})\)
- 考虑标准大气折射时: \(d_{max}(\text{km}) = 4.12 (\sqrt{h_1(\text{m})} + \sqrt{h_2(\text{m})})\) 其中,\(h_1\)为地面站天线高度(米),\(h_2\)为无人机飞行高度(米)。
若地面站与无人机实际距离\(D\)超过\(d_m\),则链路判定为中断,否则继续后续分析。
3.2. 传播损耗¶
从发射机到接收机的信号传输过程中,除基本的自由空间路径损耗(\(L_{fs}\))外,还存在多种额外损耗,这些额外损耗统称为 \(L_{\Sigma}\),对接收信号强度影响显著。低仰角时采用不规则地形模型(ITM),高仰角时采用卫星通信大气传播损耗模型。
传播损耗可表示为各部分损耗之和:
其中:
- \(L_{fs}\):自由空间路径损耗
- \(L_a\):大气吸收损耗
- \(L_{atm}\):水象体(雨、云、雾、雪)损耗
- \(L_d\):绕射损耗
- \(L_{mp}\):多径反射或衰落余量
- \(L_o\):其他杂项损耗
对于一个全面的链路预算,需要根据工作频率、地理位置、气象统计数据、地形数据和天线特性来估算每个相关的损耗分量。
3.2.1 自由空间路径损耗¶
\(L_{fs}\) 所代表的是“自由空间路径损耗”(Free‐Space Path Loss),其含义是在无其它障碍、纯真空或均匀介质中,信号由于球面波前展开而必然产生的衰减。公式各项含义如下:
-
\(20\log_{10}(d)\) 表示距离衰减分量,\(d\) 为传播距离,单位通常是米(m)。球面波前的面积随距离平方增长,故以对数形式表现为 \(20\log_{10}d\)。
-
\(20\log_{10}(f)\) 表示频率依赖性,\(f\) 为载波频率,单位为赫兹(Hz)。频率越高,单位距离上的相位旋转越快,也会表现为更大的路径损耗。
-
\(20\log_{10}\!\bigl(\tfrac{4\pi}{c}\bigr)\) 这是一个常数项,其中 \(c\approx3\times10^8\) m/s 为光速,\(4\pi\) 来自球面面积公式。计算可得
$$ 20\log_{10}\Bigl(\tfrac{4\pi}{c}\Bigr) = 20\log_{10}(4\pi) + 20\log_{10}!\bigl(c^{-1}\bigr) \approx +21.99 -169.54 \approx -147.55\;\text{dB}. $$
当 \(d\) 以米、\(f\) 以赫兹代入时,这个常数即可一次性体现“\(\tfrac{4\pi}{c}\)”的量纲转换。
当将 \(d\) 以千米(km)、\(f\) 以兆赫(MHz)代入时,常用常数变为 +32.45 dB,于是有:
自由空间路径损耗还可采用以下公式简化计算 :
$$
L_{fs}(\mathrm{dB}) = 20\log_{10}!\Bigl(\frac{4\pi d}{\lambda}\Bigr)
$$
- 典型频率:2.4 GHz,\(\lambda=0.125\,\mathrm{m}\)
- 示例:\(d=10\,\mathrm{km}\) 时,
\(L_{fs}\approx20\log_{10}(4\pi\times10^4/0.125)\approx114\,\mathrm{dB}\)
3.2.2 大气吸收损耗¶
大气吸收损耗 (\(L_a\)):主要因大气中氧气和水汽吸收电磁波能量引起。
- 计算模型:采用ITU-R P.676等规范,计算氧气(\(\gamma_o\))和水汽(\(\gamma_w\))的频率、气压、温度及水汽密度相关的比衰减(单位dB/km),有效路径长为\(d_{\mathrm{eff}}\),有
$$ L_a = (\gamma_o + \gamma_w) \times d_{\mathrm{eff}} $$
其中,地面链路\(d_{eff} \approx d\),无人机斜距\(d_{\mathrm{eff}}\)依仰角和高度调整。
-
典型参数:
-
氧气吸收峰值约60 GHz和118 GHz;
- 水汽吸收峰值约22.2 GHz和183 GHz;
- 频率低于10 GHz时(如常用2.4 GHz),氧气吸收通常<0.01 dB/km,大于10GHz时,水汽吸收随湿度变化;100 km路径约1\~2 dB;
- 标准大气参数:压力1013.25 hPa,温度15℃(288.15 K),水汽密度7.5 g/m³,随高度变化
3.2.2.1 氧气比衰减 (\(\gamma_o\)) 参考值¶
以下提供的数值主要依据国际电信联盟(ITU)的建议书ITU-R P.676,该标准是计算大气气体衰减的权威参考。
氧气的比衰减 (\(\gamma_o\)) 主要与频率、大气压力、温度有关,受湿度的影响相对较小。以下表格给出了在特定条件下(通常是海平面标准大气压和一定温度下的干燥空气)的一些典型频率下的 \(\gamma_o\) 参考值。
不同频率下氧气比衰减 (\(\gamma_o\)) 参考值 (dB/km) (条件:干燥空气,海平面压力 1013.25 hPa,温度 15°C 或 20°C,具体参考ITU-R P.676模型输出)
| 频率 (GHz) | \(\gamma_o\) (dB/km) 近似值 | 备注 |
|---|---|---|
| 1 | ~0.005 - 0.007 | |
| 2.4 | ~0.006 - 0.008 | 文档中示例频率 |
| 10 | ~0.007 - 0.010 | |
| 22.2 (水汽峰) | ~0.015 - 0.020 | 氧气在此处贡献相对较小 |
| 30 | ~0.02 - 0.03 | |
| 40 | ~0.06 - 0.08 | 开始接近吸收带 |
| 50 | ~0.8 - 1.5 | 进入60 GHz吸收带的边缘 |
| 54 | ~4 - 5 | |
| 57 | ~10 - 12 | |
| 60 | ~14 - 16 | 氧气主要吸收峰 |
| 63 | ~10 - 12 | |
| 66 | ~4 - 5 | |
| 70 | ~1 - 1.5 | 离开60 GHz吸收带 |
| 90 | ~0.2 - 0.3 | |
| 100 | ~0.3 - 0.4 | |
| 118.75 | ~1.5 - 2.5 | 氧气次级吸收峰 |
| 150 | ~0.2 - 0.3 | |
| 200 | ~0.25 - 0.35 | |
| 300 | ~0.3 - 0.5 |
说明:
- 数值的近似性: 上表中的数值是近似值,用于提供一个大致的量级概念。精确的 \(\gamma_o\) 值需要使用ITU-R P.676中给出的详细模型和算法,并输入实际的大气参数(温度、压力)进行计算。
- 吸收峰值: 氧气的主要吸收峰位于60 GHz附近,还有一个较弱的吸收峰在118.75 GHz。在这些频率附近,衰减会急剧增大。
- 压力和温度的影响: 大气压力和温度对 \(\gamma_o\) 有显著影响。通常,压力降低(如在高海拔地区),吸收峰会变窄且峰值略有降低;温度变化也会引起谱线的宽度和强度的变化。
- 实际应用: 在进行精确的链路预算时,强烈建议使用ITU-R P.676中提供的计算程序或详细图表,并根据实际链路所处的具体环境条件(如海拔高度、当地平均气温和气压)进行计算。
3.2.2.2 水蒸气的比衰减 (\(\gamma_w\)) 参考值¶
这些参考值主要依据国际电信联盟(ITU)的建议书 ITU-R P.676。
水蒸气的比衰减 (\(\gamma_w\)) 对频率、水蒸气密度(即湿度)、大气温度和压力的依赖性很强,尤其是在水蒸气吸收峰(如22.235 GHz, 183.31 GHz等)附近。
为了说明湿度条件,定义以下三种情况的水蒸气密度 (\(\rho_w\)): * 干燥 (Dry): \(\rho_w = 1 \text{ g/m}^3\) (代表非常干燥的空气,或较高海拔地区) * 中等 (Medium/Standard): \(\rho_w = 7.5 \text{ g/m}^3\) (常作为标准参考湿度,例如在海平面15°C,约60%相对湿度时) * 潮湿 (Humid): \(\rho_w = 15 \text{ g/m}^3\) (代表非常潮湿的环境,如热带地区或夏季湿热天气)
以下表格给出了在特定条件下(通常是海平面标准大气压和一定温度下)的一些典型频率下的 \(\gamma_w\) 近似参考值 (dB/km)。
不同频率下水蒸气比衰减 (\(\gamma_w\)) 参考值 (dB/km) (条件:海平面压力 1013.25 hPa,温度 15°C,具体参考ITU-R P.676模型输出)
| 频率 (GHz) | \(\gamma_w\) (干燥, 1 g/m³) (dB/km) | \(\gamma_w\) (中等, 7.5 g/m³) (dB/km) | \(\gamma_w\) (潮湿, 15 g/m³) (dB/km) | 备注 |
|---|---|---|---|---|
| 1 | ~0.0002 - 0.0004 | ~0.0015 - 0.003 | ~0.003 - 0.006 | |
| 10 | ~0.001 - 0.002 | ~0.008 - 0.015 | ~0.015 - 0.03 | |
| 15 | ~0.003 - 0.005 | ~0.02 - 0.04 | ~0.04 - 0.08 | |
| 22.235 | ~0.025 - 0.04 | ~0.18 - 0.30 | ~0.35 - 0.60 | 水蒸气主要吸收峰 |
| 30 | ~0.01 - 0.015 | ~0.06 - 0.10 | ~0.12 - 0.20 | |
| 40 | ~0.012 - 0.018 | ~0.08 - 0.12 | ~0.15 - 0.25 | |
| 50 | ~0.015 - 0.025 | ~0.10 - 0.18 | ~0.20 - 0.35 | |
| 60 | ~0.018 - 0.03 | ~0.12 - 0.20 | ~0.25 - 0.40 | 氧气吸收在此频段占主导 |
| 90 | ~0.05 - 0.08 | ~0.35 - 0.60 | ~0.7 - 1.2 | |
| 100 | ~0.07 - 0.10 | ~0.5 - 0.75 | ~1.0 - 1.5 | |
| 150 | ~0.3 - 0.5 | ~2.0 - 3.5 | ~4.0 - 7.0 | |
| 183.31 | ~1.5 - 3.0 | ~10 - 22 | ~20 - 45 | 水蒸气强吸收峰 |
| 200 | ~0.8 - 1.5 | ~6.0 - 11 | ~12 - 22 | |
| 300 | ~1.5 - 2.5 | ~10 - 18 | ~20 - 36 | |
| 325.15 | ~2.5 - 4.0 | ~18 - 30 | ~35 - 60 | 水蒸气较强吸收峰 |
说明:
- 数值的近似性与湿度依赖性 : 上表中的数值为近似值,旨在提供量级概念。水蒸气比衰减对水蒸气密度 (\(\rho_w\)) 的依赖性非常强。在许多情况下,尤其是在远离吸收线中心且水蒸气密度不是极高时,\(\gamma_w\) 近似与 \(\rho_w\) 成正比。但在线心附近或高湿度条件下,这种线性关系可能不再精确。
- 温度和压力影响 :温度和压力同样影响水蒸气的吸收谱线(宽度、中心频率、强度)。上述数值通常基于海平面标准大气压和特定参考温度(如15°C或20°C)。海拔升高导致压力和温度降低,会改变吸收特性。
- 吸收峰 :水蒸气在22.235 GHz、183.31 GHz、325.15 GHz 等频率附近有显著的吸收峰,此外在更高频率(亚毫米波段)还有更多更强的吸收线。在这些频率附近,\(\gamma_w\) 值会急剧增大,且对水蒸气密度的变化更为敏感。
- 实际应用 :
- 在进行链路预算时,获取链路所在地区的实际或统计的水蒸气密度数据至关重要。这些数据可以从当地气象部门获得,或者使用ITU-R P.836中提供的全球水蒸气密度模型。
- 强烈建议使用最新版ITU-R P.676建议书中提供的详细计算模型和算法,输入实际或预期的环境参数(频率、水蒸气密度、温度、压力)来获得精确的 \(\gamma_w\) 值。
中国幅员辽阔,气候多样,从干燥的西北地区到潮湿的东南沿海,水蒸气密度差异巨大。因此,在具体的链路设计中,针对特定地区和季节的湿度条件进行计算尤为重要。
3.2.3 水象体损耗¶
水象体损耗 (\(L_{atm}\)):由云雾中水滴、雨滴及雪冰粒子的吸收和散射引起,为雨衰和云雾衰减之和:\(L_{atm}=L_r+L_{cf}\)。
3.2.3.1 雨致衰减 (\(L_r\))¶
由雨滴对无线电波的吸收和散射引起。
- 计算模型:ITU-R P.838规定,采用比衰减\(\gamma_R = k R^\alpha\)(dB/km),\(R\)为雨强(mm/h),\(k\)和\(\alpha\)随频率及极化变化。
$$ L_r = \gamma_R \times d_{eff_rain} $$
\(d_{eff\_rain}\)为有效雨路径长度。 * 典型参数:
- 雨强变化大,设计时参考统计雨强(如0.01%时间内的\(R_{0.01}\));
- 小雨R=1-5 mm/h,中雨R=5-25 mm/h,大雨R>25 mm/h;
- 2.4 GHz时\(k \approx 0.00065\),\(\alpha \approx 1.12\);10 GHz时\(k \approx 0.0101\),\(\alpha \approx 1.276\);
- 低频(L波段1-2 GHz,S波段2-4 GHz)雨衰减轻微;高频>5-10 GHz衰减显著;
- 例如2.4 GHz、25 mm/h雨,约0.025 dB/km;10 GHz、25 mm/h雨,约0.6 dB/km。
以下表格给出了一些典型频率下,水平极化(H)和垂直极化(V)的 \(k\) 和 \(\alpha\) 近似参考值。这些值通常是基于Laws and Parsons雨滴谱分布以及20°C的雨滴温度计算得出的。对于其他极化方式(如圆极化),其 \(k\) 和 \(\alpha\) 值可以由线极化的值导出。此处提供的值来源于ITU的公开标准,用于支持该雨衰模型的实际应用。
典型频率下 \(k\) 和 \(\alpha\) 的参考值 (源自 ITU-R P.838-3)
| 频率 (GHz) | \(k_H\) | \(\alpha_H\) | \(k_V\) | \(\alpha_V\) |
|---|---|---|---|---|
| 1 | 0.0000387 | 0.912 | 0.0000352 | 0.880 |
| 2.4 | 0.000650 | 1.121 | 0.000591 | 1.075 |
| 4 | 0.00175 | 1.308 | 0.00155 | 1.265 |
| 6 | 0.00454 | 1.327 | 0.00387 | 1.276 |
| 8 | 0.0101 | 1.276 | 0.00887 | 1.264 |
| 10 | 0.0188 | 1.217 | 0.0168 | 1.200 |
| 12 | 0.0302 | 1.172 | 0.0265 | 1.150 |
| 15 | 0.0540 | 1.128 | 0.0477 | 1.100 |
| 20 | 0.101 | 1.079 | 0.0897 | 1.040 |
| 25 | 0.162 | 1.041 | 0.145 | 1.000 |
| 30 | 0.232 | 1.005 | 0.215 | 0.963 |
| 40 | 0.380 | 0.939 | 0.352 | 0.905 |
| 50 | 0.504 | 0.893 | 0.479 | 0.868 |
| 60 | 0.607 | 0.865 | 0.589 | 0.842 |
| 70 | 0.690 | 0.845 | 0.672 | 0.824 |
| 80 | 0.759 | 0.829 | 0.743 | 0.809 |
| 90 | 0.820 | 0.816 | 0.805 | 0.797 |
| 100 | 0.874 | 0.804 | 0.860 | 0.786 |
说明:
- \(k_H\) 和 \(\alpha_H\) 分别是水平极化时的 \(k\) 值和 \(\alpha\) 值。
- \(k_V\) 和 \(\alpha_V\) 分别是垂直极化时的 \(k\) 值和 \(\alpha\) 值。
- 表格中特别标注了 2.4 GHz(本文档中多普勒示例所用频率)和 60 GHz(大气吸收显著的频段)的参考值。
- 对于圆极化波,其 \(k_C\) 和 \(\alpha_C\) 值可以通过以下近似公式计算: \(k_C = [k_H + k_V + (k_H - k_V) \cos^2\theta \cos(2\tau)] / 2\) \(\alpha_C = [k_H\alpha_H + k_V\alpha_V + (k_H\alpha_H - k_V\alpha_V) \cos^2\theta \cos(2\tau)] / (2k_C)\) 其中 \(\theta\) 是路径仰角,\(\tau\) 是极化倾斜角(对于圆极化通常取 \(\tau = \pm 45^\circ\))。对于 \(\tau = 45^\circ\) 且 \(\theta = 0^\circ\)(地面路径),通常可以简化近似。更简单常用的近似是取线极化值的平均。
使用注意事项:
- 这些值是基于特定假设(如雨滴谱、温度)的经验或半经验值。实际应用中,如果条件有较大差异,可能需要进行修正。
- ITU-R P.838建议书会定期更新,使用时应参考最新版本。
- 对于倾斜路径(如卫星通信或空对地通信),有效路径长度的计算也需要考虑仰角,这会影响总的雨衰。系数 \(k\) 和 \(\alpha\) 本身主要由频率和极化决定。
3.2.3.2 云雾雪衰减¶
由云、雾中的液态水滴或雪花对无线电波的吸收和散射引起。
- 计算模型:ITU-R P.840基于液态水含量计算比衰减\(\gamma_c\)(dB/km),
$$ L_{cf} = \gamma_c \times d_{eff_cloud} $$ * 典型参数:
- 云中液态水含量:0.1 g/m³(层状云)到2 g/m³(积雨云);
- 雾的液态水含量:通常在0.05 g/m³ (轻雾) 到 0.5 g/m³ (浓雾)。
- 影响:通常在10-15 GHz以下频率时,云雾衰减没有雨衰严重,但在更高频率,或者链路长时间穿越云层及浓雾时,可能成为重要因素。雪衰减在毫米波频段影响较大。
3.2.4 绕射损耗¶
当信号路径被地形、建筑物或其他障碍物阻挡时,电波发生绕射产生损耗。
-
计算模型:
-
ITM模型是一个综合模型,包含了不规则地形的绕射效应;
- 对于简单的孤立障碍物,可以使用刀锋(Knife-edge)绕射模型(基于菲涅尔-基尔霍夫 Fresnel-Kirchhoff 理论)或圆角障碍物模型(例如Vogler模型)。损耗取决于菲涅尔参数 \(v\),该参数与障碍物相对于视线的高度以及菲涅尔区半径有关。
- 典型值:
- 范围可以从0 dB(无阻挡,清晰视线)到6 dB(轻微遮挡的掠射情况),对于严重阻挡可达20 dB或更高。
- 需要沿路径的地形剖面数据。
使用简化的Knife-edge 模型: $$ L_{d}(\mathrm{dB}) = 6.9 + 20\log_{10}\Bigl[\sqrt{(v-0.1)^2+1}\,+\,(v-0.1)\Bigr], $$
- \(d_1,d_2\):阻挡物到发/收端距离;\(h\):阻挡物高度差
- 典型参数:\(\lambda=0.125\,\mathrm{m}\),\(d_1=d_2=5\,\mathrm{km}\),\(h=10\,\mathrm{m}\)
- 计算示例:\(v\approx0.04\),\(L_{diff}\approx0.2\,\mathrm{dB}\)
3.2.5 反射损耗/多径衰落¶
无线电波可能通过多条路径(直接路径、地面反射、其他表面反射)到达接收机。这些电波在接收端叠加,可能导致干涉。当叠加结果导致信号弱于自由空间直接波时,有时称为“反射损耗” ,或更普遍地称为多径衰落。
- 计算模型
- 双径模型: 一个考虑直射波和单条地面反射波的简单模型。路径差导致相位差,从而引起建设性或破坏性干涉。
- 统计模型: 对于复杂环境,使用瑞利(用于非视线或严重多径环境)或莱斯(用于有视线和多径分量的环境)等统计模型来描述衰落包络。
- 典型值/参数:
- 衰落深度:可能导致深度衰落,信号强度可能比自由空间电平低10-30 dB甚至更多。
- 参数:地表反射率(取决于材料、频率、掠射角)、天线高度、地表粗糙度。
- 在链路预算中通常会包含“衰落余量”,以应对不可预测的多径效应,尤其对于移动链路。
Two-Ray 模型的简化计算: $$ L_{mp}(\mathrm{dB}) \approx 20\log_{10}\Bigl|\frac{1}{d_1}+r\,\frac{e^{-j k(d_2-d_1)}}{d_2}\Bigr|^{-1} $$
- 地面反射系数 \(r\approx-1\)(水平极化)
- 典型天线高度 \(h_t=h_r=10\,\mathrm{m}\),\(d=10\,\mathrm{km}\)
- 经验值:\(L_{refl}\approx1\sim5\,\mathrm{dB}\)
3.2.6 其他损耗¶
- 植被损耗: 如果路径穿越树木等植被区域,会产生衰减。其大小与频率和植被密度相关(例如,ITU-R P.833等模型)。
- 天线失配损耗: 如果天线与馈线或收发信机阻抗不匹配导致的损耗。
- 天线指向误差损耗: 如果发射或接收天线未完美对准。
- 馈线损耗: 无线电设备和天线之间的电缆和连接器损耗(通常在EIRP或\(G_r/T\)计算中已考虑,但如果损耗较大且可变,也可在此列出)。
3.2.7 极化的影响¶
极化方式对无线电波的传播损耗,尤其是在某些特定情况下,确实会产生影响,但影响程度因损耗类型而异:
-
雨衰减 (\(L_r\)):
- 影响显著。 雨滴通常不是完美的球形,由于空气动力学效应,较大的雨滴在下落时会变成扁平的椭球形,其长轴大致趋向于水平方向。
- 这导致水平极化(电场矢量平行于地面)的电波通常会经历比垂直极化(电场矢量垂直于地面)的电波更大的衰减。因此,我们之前讨论的雨衰系数 \(k\) 和 \(\alpha\) 会有水平极化版本 (\(k_H, \alpha_H\)) 和垂直极化版本 (\(k_V, \alpha_V\)),且通常 \(k_H > k_V\) 和 \(\alpha_H \approx \alpha_V\) 或略大于 \(\alpha_V\)。
- 圆极化波可以分解为两个正交的线极化分量,其衰减特性通常介于水平极化和垂直极化之间,并且还会引入交叉极化歧视(XPD)的降低。
-
大气气体吸收 (\(L_a\) - 包括氧气和水蒸气):
- 影响很小,通常可以忽略不计。 大气气体分子(如氧气和水蒸气)的吸收特性通常被认为是各向同性的,即它们对不同极化方向的电波的吸收程度没有显著差异。因此,在计算 \(\gamma_o\) 和 \(\gamma_w\) 时,一般不区分极化方式。
-
绕射损耗 (\(L_d\)):
- 影响较小。 对于大多数实际的绕射场景(如山脊绕射),极化方式对绕射损耗的影响通常不大,尤其是在较低频率。在一些特定复杂绕射场景或更高频率下可能会有些许差异,但通常在工程估算中不作为首要考虑因素。
-
反射/多径 (\(L_{mp}\)):
- 影响显著。 地面或水面等反射体对不同极化波的反射系数(菲涅尔反射系数)是不同的,并且随入射角变化。
- 例如,对于水平极化波,在掠射角(入射角接近90度)时,反射系数接近-1(即幅度接近1,相位反转)。
- 对于垂直极化波,存在一个布儒斯特角,在该角度入射时,反射系数为0(无反射)。
- 这种差异会直接影响多径信号的幅度和相位,从而导致不同极化方式下多径衰落的特性(如衰落深度、发生概率)有所不同。
- 影响显著。 地面或水面等反射体对不同极化波的反射系数(菲涅尔反射系数)是不同的,并且随入射角变化。
-
植被衰减:
- 可能有影响。 树叶、树枝等结构对不同极化波的散射和吸收特性可能存在差异,尤其是在较高频率。水平极化波在穿透茂密植被时可能经历更大的衰减。
-
天线本身:
- 天线设计本身就是针对特定极化方式的。使用不匹配的极化方式会导致显著的极化失配损耗(cross-polarization loss),这可以高达20-30 dB甚至完全失联。例如,用水平极化天线接收垂直极化信号。
总结:
地空测控链路计算模型中:
- 雨衰减 是必须考虑极化影响的一个重要因素。
- 对于反射和多径效应,极化也是一个重要影响因素,尤其是在分析地面反射或水面反射对链路的影响时。
- 对于大气气体吸收,通常可以忽略极化的影响。
- 对于模型中可能涉及的天线参数,确保发射和接收天线的极化匹配是基本前提。
因此,在进行详细链路计算时,根据具体场景和频率,评估不同传播机制下极化带来的影响是非常有必要的。
### 3.3. 接收信号电平的计算
3.3.1 实际接收功率¶
下面这条经典公式是自由空间传输方程 (Friis 传输方程) 的一个带有总损耗项的形式,用于在远场条件下估算无线链路中接收机所能接收到的功率: $$ P_r = \frac{EIRP \,\lambda^2\,G_r}{(4\pi)^2\,d^2\,L} $$
其中:
- \(EIRP\):发射机等效各向同性辐射功率。
- \(\lambda\):工作波长。
- \(G_r\):接收天线增益。
- \(d\):发射机与接收机之间距离。
- \(L\):信号传播过程中除自由空间损耗外的总损耗。
该公式通过考虑发射端的等效辐射能力、接收天线的接收特性以及距离和总损耗,共同决定了无线链路中接收端实际能获得的功率大小,是进行无线链路设计与评估的基础。
由于之前在 \(L_{\Sigma}\) 中已经把自由空间路径损耗 \(L_{fs}\) 算进去了,\(L_{\Sigma} = L_{fs} \;\times\; L\),式中\((4\pi)^2d^2/\lambda^2\) 对应的自由空间损耗(取负)已显式写出, 故\(P_r = \frac{EIRP \cdot G_r}{L_{\Sigma}}\),其对数形式(单位 dBW) 则表示为:
3.3.2 接收电平 \(A_r\)¶
由功率换算到电压电平 \(A_r\):
在接收机输入阻抗为 \(R_{in}\) 时,功率与电压有效值的关系为 $$ P_r = \frac{A_r^2}{2\,R_{in}} \quad\Longrightarrow\quad A_r = \sqrt{2\,R_{in}\,P_r} $$
- 若取标准阻抗 \(R_{in}=1\ \Omega\),则简化为
$$ A_r = \sqrt{2\,P_r} $$ * 若 \(R_{in}=50\ \Omega\),则
$$ A_r = \sqrt{100\,P_r} $$
示例:
设
- 发射机等效各向同性辐射功率:\(EIRP = 30\ \mathrm{dBW}\)
- 接收天线增益:\(G_r = 12\ \mathrm{dBi}\)
- 总传播损耗(已含自由空间损耗等):\(L_{\Sigma} = 127\ \mathrm{dB}\)
则接收功率(对数形式)为:
$$
P_r(\mathrm{dBW}) = EIRP + G_r - L_{\Sigma}
= 30 + 12 - 127 = -85\ \mathrm{dBW}
$$
换算成线性功率:
$$
P_r = 10^{-85/10}\,\mathrm W \approx 3.16\times10^{-9}\,\mathrm W = 3.16\,\mathrm{nW}.
$$
假设接收机输入阻抗 \(R_{in}=50\ \Omega\)。
若将 \(A_r\) 表示为 dBmV(相对于 1 mV 的电压电平): $$ A_r(\mathrm{dBmV}) = 20\,\log_{10}!\biggl(\frac{A_r\;[\mathrm V]}{1\times10^{-3}\,\mathrm V}\biggr) $$
3.4 接收机门限电平的计算¶
接收机门限电平(即接收灵敏度)是保证正确解调和译码所需的最小信号电平(设备性能中如直接设定,单位为dBmV,以下部分则无需计算)。
以下计算假设通信链路为AWGN 信道。在数字通信中,AWGN 信道(Additive White Gaussian Noise Channel,加性白高斯噪声信道)是一种最常用的理想化信道模型,AWGN 信道以最简单的“信号+高斯白噪声”模型,为通信系统设计和性能评估提供了基准参考,是数字通信理论中的基础信道模型。在应用中: * 性能基准:AWGN 信道为各种调制、编码方案的误码率分析提供了最基础、最清晰的理论极限。 * 简化分析:由于假设最简,它省略了多径衰落、频率选择性衰落等复杂效应,方便推导闭式误码率表达式。 * 工程近似:在视距良好、无显著多径和阴影衰落的无线链路短程测试中,AWGN 模型能较好近似实际环境。
其主要假设和特性如下:
- 加性(Additive) 信道输出信号等于输入信号与噪声之和:
$$ y(t) = x(t) + n(t) $$
其中,\(x(t)\) 为发射信号,\(n(t)\) 为叠加到信号上的噪声。
- 白(White) 噪声的功率谱密度在感兴趣的整个带宽内均匀不变,即 $$ S_n(f) = \frac{N_0}{2},\quad -\infty < f < \infty $$
这意味着噪声在各频率分量上“同强度”存在,不带任何色彩(color)。
- 高斯(Gaussian) 时域中的噪声样本 \(n(t)\) 服从高斯分布,常取为零均值:
$$ n(t)\sim\mathcal{N}\bigl(0,\sigma^2\bigr),\quad \sigma^2=\frac{N_0}{2}B $$
其中 \(B\) 为信号带宽,\(N_0\) 为噪声单边功率谱密度。
- 无记忆(Memoryless) 不同时间点的噪声样本相互独立,信道无时变或记忆效应。
数学模型与参数
- 输入–输出关系
$$ y[k] = x[k] + n[k],\quad n[k]\sim\mathcal{N}(0,\sigma^2) $$ * 噪声方差 \(\sigma^2 = N_0/2\)(单边带宽情况下每维噪声功率)
3.4.1. 噪声功率 (\(N_i\))¶
接收机输入端的高斯白噪声功率近似为: $$ N_i = k T_0 B N_F $$ 其中:
- \(k = 1.380649 \times 10^{-23}~J/K\)(玻尔兹曼常数)。
- \(T_0 = 290~K\)(标准噪声温度)。
- \(B\):接收机等效噪声带宽。
- \(N_F\):接收机噪声系数。
3.4.2. 门限信噪比 (\(r_{th}\) 或 \(SNR_{th}\))¶
为保证通信质量,定义最大允许误码率 \((BER)_{max}\)。依据该误码率及调制/解调方案,确定理论门限信噪比 \(SNR_{th}\)。文档列出了常用调制类型(2ASK, 2FSK, 2PSK, DPSK)的误码率与信噪比的函数关系。
以下是几种常用二进制调制方式在 AWGN 信道下的误码率 \(P_b\) 与比特信噪比 \(\frac{E_b}{N_0}\) 之间的函数关系:
- 2ASK(相干二进制幅度键控)
$$ P_b = Q!\Bigl(\sqrt{2\,\frac{E_b}{N_0}}\Bigr) $$
- 2FSK(相干二进制频移键控)
$$ P_b = Q!\Bigl(\sqrt{\frac{E_b}{N_0}}\Bigr) $$
非相干检测时:
$$ P_b = \tfrac{1}{2}\exp!\Bigl(-\tfrac{E_b}{2N_0}\Bigr) $$
- 2PSK(相干二进制相移键控,即 BPSK)
$$ P_b = Q!\Bigl(\sqrt{2\,\frac{E_b}{N_0}}\Bigr) = \tfrac{1}{2}\operatorname{erfc}!\Bigl(\sqrt{\tfrac{E_b}{N_0}}\Bigr) $$
- DPSK(差分二进制相移键控) $$ P_b = \tfrac{1}{2}\exp!\Bigl(-\tfrac{E_b}{N_0}\Bigr) $$
其中 $$ Q(x)=\frac{1}{\sqrt{2\pi}}\int_x^{\infty}e^{-t^2/2}\,\mathrm dt, \quad \mathbf{erfc}(x)=\frac{2}{\sqrt{\pi}}\int_x^{\infty}e^{-t^2}\,\mathrm dt. $$
设 \(P_b = (BER)_{max}\),求得所需的门限信噪比 \(r_{th}\)。
3.4.3. 最小接收功率 (\((S_i)_{th}\))¶
最小可接收功率为: $$ (S_i){th} = N_i \cdot r $$
3.4.4. 接收机门限电平 (\(A_{th}\))¶
若载波为正弦波,其功率 \((S_i)_{th}\) 与振幅 \(A_{th}\) 关系为: $$ (S_i){th} = \frac{A $$ (假设负载阻抗归一化,}^2}{2\(A_{th}\)通常为有效值电压。) 则有: $$ A_{th} = \sqrt{2 \cdot (S_i)_{th}} $$ 此 \(A_{th}\) 即为接收机灵敏度电平。
链路在实际接收电平 \(A_r\) 大于等于门限电平 \(A_{th}\) 时继续进行(\(A_r \geq A_{th}\)),否则判定链路中断。
3.6. 多普勒效应与相干时间¶
无人机与地面站的相对运动导致多普勒频移 \(f_d\): $$ f_d = f \cdot \frac{v}{c} \cdot \cos \theta $$ 其中:
- \(f\):载波频率。
- \(v\):相对速度。
- \(c\):光速。
- \(\theta\):波传播方向与相对运动方向夹角。
最大多普勒频移 \(f_m\) 发生在 \(\cos \theta = 1\) 时: $$ f_m = \frac{f \cdot v}{c} = \frac{v}{\lambda} $$
多普勒扩展表征信道的时变特性。信道的相干时间 \(T_c\) 是信道脉冲响应显著相关的最大时间间隔,常用计算公式为: $$ T_c \approx \frac{0.423}{f_m} $$
3.7. 基于传输速率和相干时间的链路连通性检测¶
为避免因多普勒效应和快衰落导致的高误码率,符号时长 (\(T_s\)) 必须远小于相干时间 (\(T_c\)),或等价地,符号率 (\(R_B = 1/T_s\)) 必须远大于信道衰落速率 (\(1/T_c\))。
工程上采用的判据为: $$ R_B > \frac{m}{T_c} \quad (\text{或} \quad T_s < \frac{T_c}{m}) $$ 其中 \(m\) 为一个因子,通常取值在100至200之间,具体取决于调制方式、接收机设计及所需误码率。流程图中采用条件 \(R_b > m/T_c\),其中 \(R_b\) 为传输速率。
若满足该条件,信道被视为慢衰落,信号失真较小,链路连接;否则视为快衰落,信号失真严重,链路中断。
4. 评估指标与判定¶
无人机数据链的整体有效性基于模型计算的若干关键性能指标进行评估:
4.1. 通信可靠性¶
- 比特误码率 (BER): 作为主要可靠性指标。模型使用门限误码率 \((BER)_{max}\) 来确定对应的门限信噪比 \(r_{th}\)。实际运行时应保持 BER 低于该阈值以保证通信质量。
4.2. 通信有效性¶
通信有效性通过以下两个主要指标评价:
-
最大有效传输速率: 模型根据多普勒条件使用判据 \(R_B > m/T_c\) 检验给定传输速率 \(R_B\) 的可行性。最大有效传输速率为满足该判据的最高 \(R_B\),基于无人机动态参数(速度 \(v\)、载波频率 \(f\))及系统参数 (\(m\)),且链路预算满足 (\(A_r \ge A_{th}\)) 的条件。若多普勒判据不满足,则无论信号强度如何,链路均可能因信号失真中断。
-
最大有效通信距离 (\(D_{eff\_max}\)): 该指标反映数据链的有效工作范围。最大有效通信距离为满足下列“连接”链路条件的最大距离 \(D\):
- 视距条件: \(D \le d_m\),其中 \(d_m\) 为考虑无人机与地面站高度的最大视距。
- 信号强度条件:
要求实际接收信号电平 \(A_r(D)\) 不低于接收机门限电平 \(A_{th}\),等价于
$$ P_r(D)\;(dBW) \;=\; EIRP\;(dBW)\;+\;G_r\;(dBi)\;-\;L_{\Sigma}(D)\;(dB) \;\ge\;(S_i)_{th}\;(dBW) $$ 其中此处 \(L_{\Sigma}(D)\) 已包含自由空间损耗。令等号成立,则可解得最大距离 \(D_{SNR}\):
$$ L_{\Sigma}(D_{SNR}) = EIRP + G_r - (S_i)_{th} $$
若将 \(L_{\Sigma}(D)\) 拆分为
$$
L_{\Sigma}(D) \;=\; L_{\mathrm{other}}
\;+\;20\log_{10}!\Bigl(\tfrac{4\pi D}{\lambda}\Bigr)
$$
则有
$$
20\log_{10}(D_{SNR})= EIRP + G_r - (S_i){th} - L\Bigr)
$$}} - 20\log_{10}!\Bigl(\tfrac{4\pi}{\lambda
- 多普勒速率条件: 选定的传输速率 \(R_B\) 必须满足 \(R_B > m/T_c\)[cite: 2, 5]。此条件主要由无人机动态参数 (\(v\)) 及传输速率 \(R_B\) 决定,与距离 \(D\) 无直接关联。若该条件对所选 \(R_B\) 和预期动态不满足,则无论距离多少均无法有效通信,导致 \(D_{eff\_max} = 0\)。
因此,最大有效通信距离计算为: $$ D_{eff_max} = \min(d_m, D_{SNR}) $$
前提是系统所选参数满足多普勒判据 (\(R_B > m/T_c\)),否则系统不适用于当前动态环境或需降低 \(R_B\)。
该模型支持输入多种参数(包括距离),可迭代或通过求解上述方程确定最大有效值。
5. 模型假设与进一步考虑¶
- 大气折射: 模型提供包含或不包含标准大气折射的视距计算选项。
- 传播模型: 文中提及具体的 ITM 和卫星通信大气传播模型,但本文未给出详细参数,实际实现时需明确参数定义。
- 噪声: 模型假设误码率计算中为加性白噪声高斯信道(AWGN)。
- 调制方案: 提供了2ASK、2FSK、2PSK及DPSK的误码率公式,应根据系统设计选择对应公式。
- 扩频因子: 上行链路提及扩频技术,其对信噪比计算(如处理增益)的影响需在详细分析中显式纳入。此处给出的 \(SNR_{th}\) 为解扩后的信噪比。
- 天线指向: 隐含假设天线完美对准,偏离指向损耗可纳入 \(L_{\Sigma}\)。
- 多径效应: 虽提及多普勒扩展与多径相关,但未在相干时间 \(T_c\) 计算外引入详细多径衰落模型(如瑞利、赖斯衰落)。\(R_B > m/T_c\) 中的因子 \(m\) 部分考虑了此影响。
6. 结论¶
本地空测控链路计算模型通过考虑几何约束、信号功率预算、噪声和多普勒效应,提供了系统化的链路连通性评估方法。遵循所述步骤和计算,工程师可预测无人机数据链性能,确定可靠通信的工作边界。后续改进可细化具体传播模型,并根据实际需求纳入更多现实损失因素。